
-
生物通官微
陪你抓住生命科技
跳动的脉搏
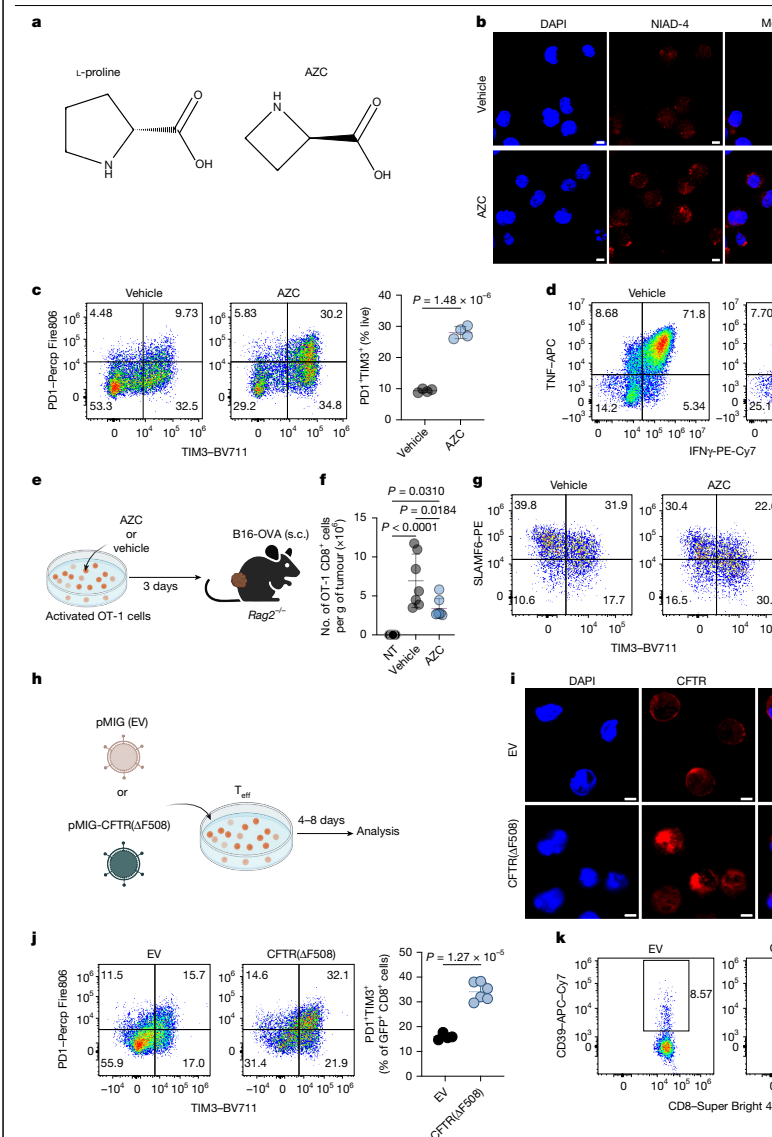
蛋白质毒性应激反应驱动T细胞耗竭与免疫逃逸的新机制
【字体: 大 中 小 】 时间:2025年10月03日 来源:Nature 48.5
编辑推荐:
本研究针对T细胞耗竭这一肿瘤免疫治疗的关键瓶颈,通过多组学分析首次揭示了耗竭T细胞中存在独特的蛋白质毒性应激反应(Tex-PSR)。该研究证实Tex-PSR以全球蛋白质合成增加、蛋白质聚集体积累和特异性分子伴侣上调为特征,并发现持续AKT信号通路是其主要驱动因素。更重要的是,研究团队通过基因编辑技术证明靶向Tex-PSR相关分子伴侣可显著改善癌症免疫治疗效果,为克服肿瘤免疫耐受提供了新的治疗策略。





生物通微信公众号