
-
生物通官微
陪你抓住生命科技
跳动的脉搏
基因组辅助克隆小麦叶锈病抗性基因Lr.ace-4A/Lr30及其功能表征
【字体: 大 中 小 】 时间:2025年10月23日 来源:Nature Communications 15.7
编辑推荐:
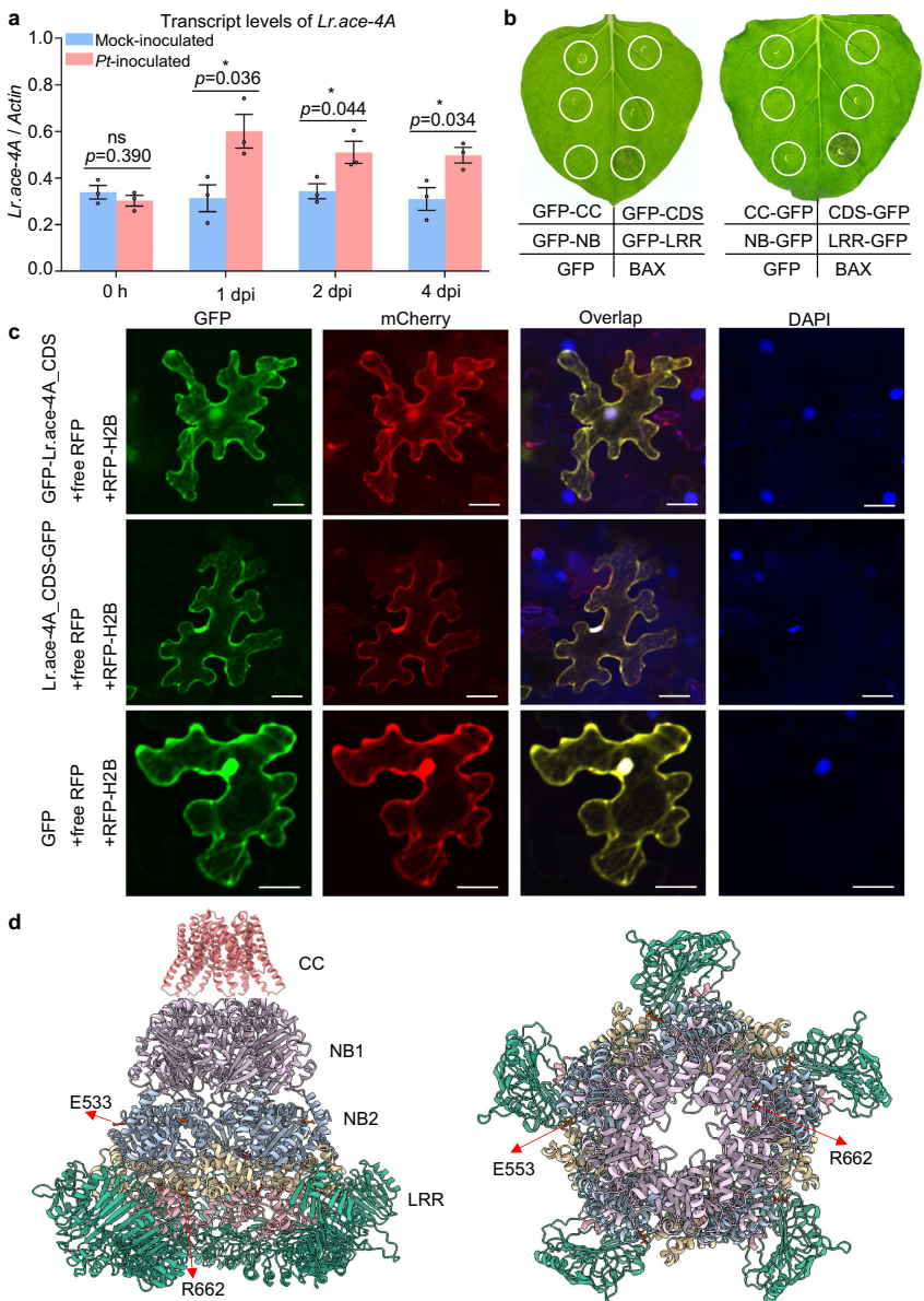
本研究针对小麦叶锈病的严重威胁,通过构建高质量硬粒小麦参考基因组结合EMS诱变和转录组测序,成功克隆了位于染色体4A重组稀疏区的抗病基因Lr.ace-4A,并证实其与六倍体小麦中已知的Lr30基因为同一基因。该基因编码具有串联NB-ARC结构域的非典型NLR受体,在四倍体小麦中表现出近乎免疫的抗性,但在六倍体背景下效果减弱。研究还开发了特异性分子标记,为小麦抗病育种提供了重要资源。




生物通微信公众号