
-
生物通官微
陪你抓住生命科技
跳动的脉搏
LINC01612-DVL2-WNT轴通过稳定DVL2蛋白调控人内胚层分化的新机制
【字体: 大 中 小 】 时间:2025年10月24日 来源:Stem Cell Reports 5.1
编辑推荐:
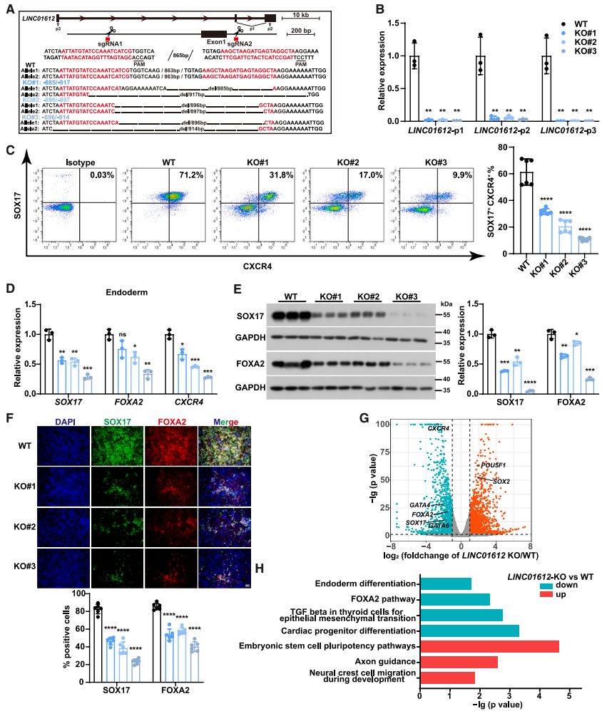
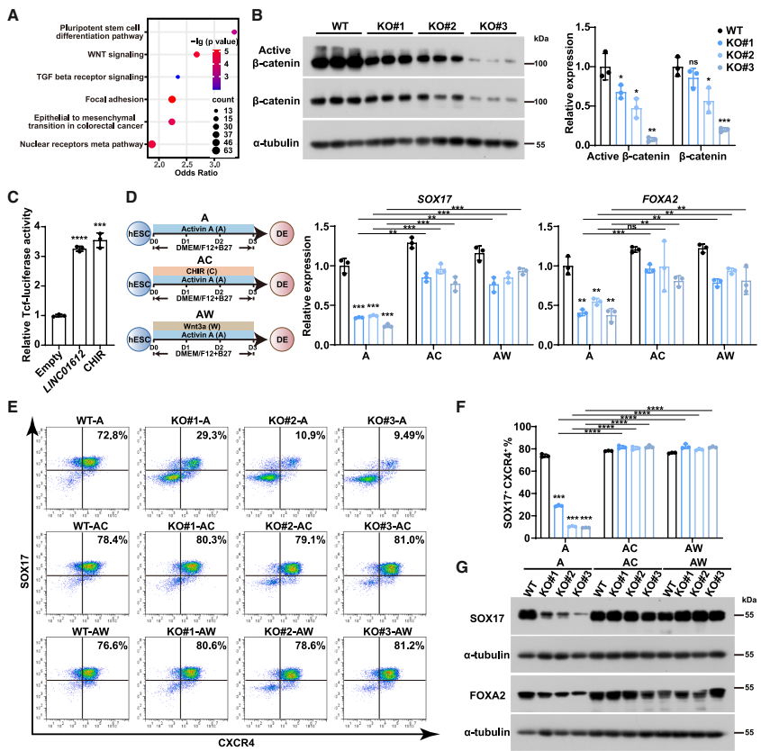
本研究揭示了位于基因荒漠区的长链非编码RNA LINC01612在人确定性内胚层分化中的关键作用。研究人员发现LINC01612通过直接结合WNT信号通路调节因子DVL2,减少其泛素化降解,从而增强WNT/β-catenin信号活性,促进内胚层分化。这一新发现的LINC01612-DVL2-WNT调控轴为理解胚胎早期发育和干细胞定向分化提供了重要机制见解。




生物通微信公众号