
-
生物通官微
陪你抓住生命科技
跳动的脉搏
弱自然选择下蛾类黑化的遗传进化机制:茶尺蠖黑化位点解析揭示非适应性表型多样性形成新路径
【字体: 大 中 小 】 时间:2025年10月24日 来源:National Science Review 17.1
编辑推荐:
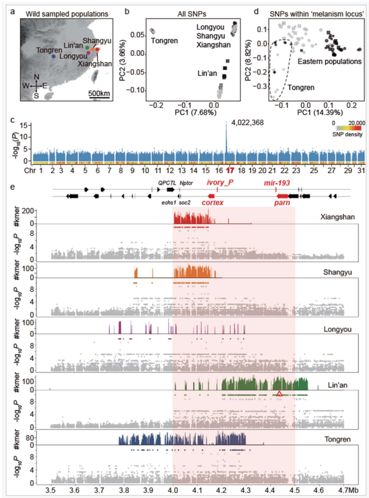
本研究针对茶尺蠖(Ectropis grisescens)体色黑化现象,在缺乏强自然选择(如伪装优势)的生态背景下,通过遗传连锁定位与群体基因组学分析,发现其黑化表型受控于一个500-Kb的“黑化位点”(melanism locus),该区域与远缘英国蛾类工业黑化的cortex位点同源。功能验证表明保守microRNA mir-193为关键效应因子,其在蛹期通过调控黑色素合成决定黑化表型。野外调查显示黑化型虽为显性性状,却在种群中占比低(1.3%~34.0%),且存在生殖劣势,表明该位点的高变异特性可能通过非适应性进化反复产生表型多样性。本研究为理解生物多样性形成提供了新的进化视角。




生物通微信公众号