
-
生物通官微
陪你抓住生命科技
跳动的脉搏
miR-483-3p通过调控BCLAF1/PUMA/BAK1凋亡网络成为前列腺癌治疗新靶点
【字体: 大 中 小 】 时间:2025年10月26日 来源:Cell Death & Disease 9.6
编辑推荐:
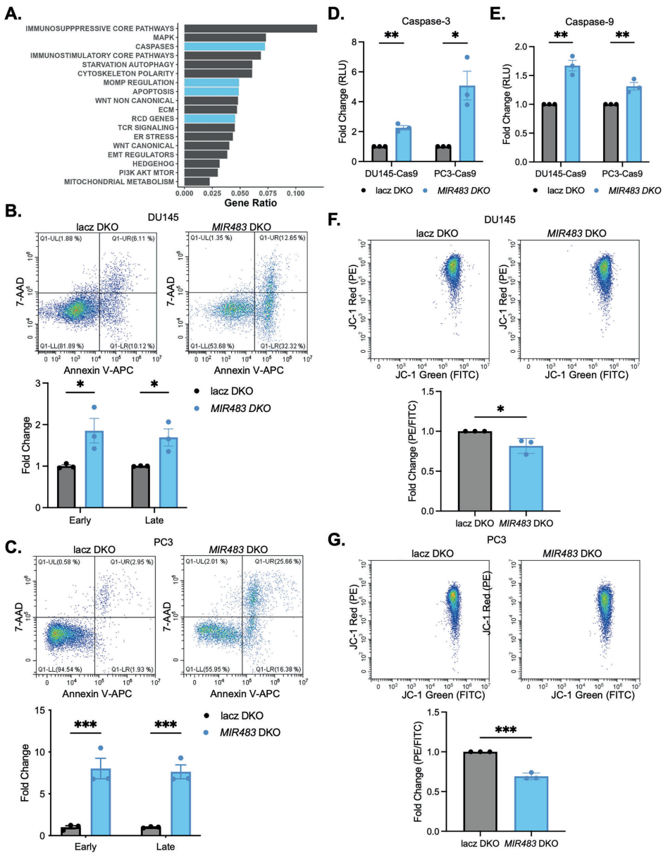
本研究针对前列腺癌(PCa)治疗中凋亡逃逸的临床挑战,开发了新一代miRNA专用CRISPR敲除库miRKOv2,通过全基因组功能缺失筛选发现miR-483-3p是维持PCa细胞存活的关键调控因子。机制研究揭示miR-483-3p通过直接靶向BCLAF1/PUMA/BAK1凋亡信号网络抑制内在凋亡通路,其抑制剂与多西他赛(DTX)联用可显著增强化疗效果。该研究为转移性PCa提供了新的治疗策略,发表于《Cell Death and Disease》(2025)。





生物通微信公众号