
-
生物通官微
陪你抓住生命科技
跳动的脉搏
SETDB1作为葡萄膜黑色素瘤生长的关键驱动因子:表观遗传治疗新靶点的发现与验证
【字体: 大 中 小 】 时间:2025年10月26日 来源:Cell Death & Disease 9.6
编辑推荐:
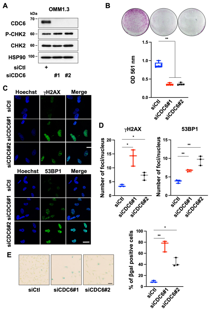
本研究针对转移性葡萄膜黑色素瘤缺乏有效治疗策略的临床难题,通过CRISPR-Cas9染色质调控因子筛选,首次揭示组蛋白甲基转移酶SETDB1是维持肿瘤细胞增殖与生存的关键因子。机制上,SETDB1缺失通过下调DNA复制关键基因CDC6等引发复制应激、DNA损伤及衰老样表型,而临床前模型证实SETDB1抑制剂Mithramycin A可显著抑制肿瘤生长。该研究为SETDB1靶向治疗转移性葡萄膜黑色素瘤提供了理论依据和实验支持。


生物通微信公众号