
-
生物通官微
陪你抓住生命科技
跳动的脉搏
基于工程化Un1Cas12f1平台的非经典靶链胞嘧啶碱基编辑技术开发及其应用研究
【字体: 大 中 小 】 时间:2025年10月29日 来源:Nature Communications 15.7
编辑推荐:
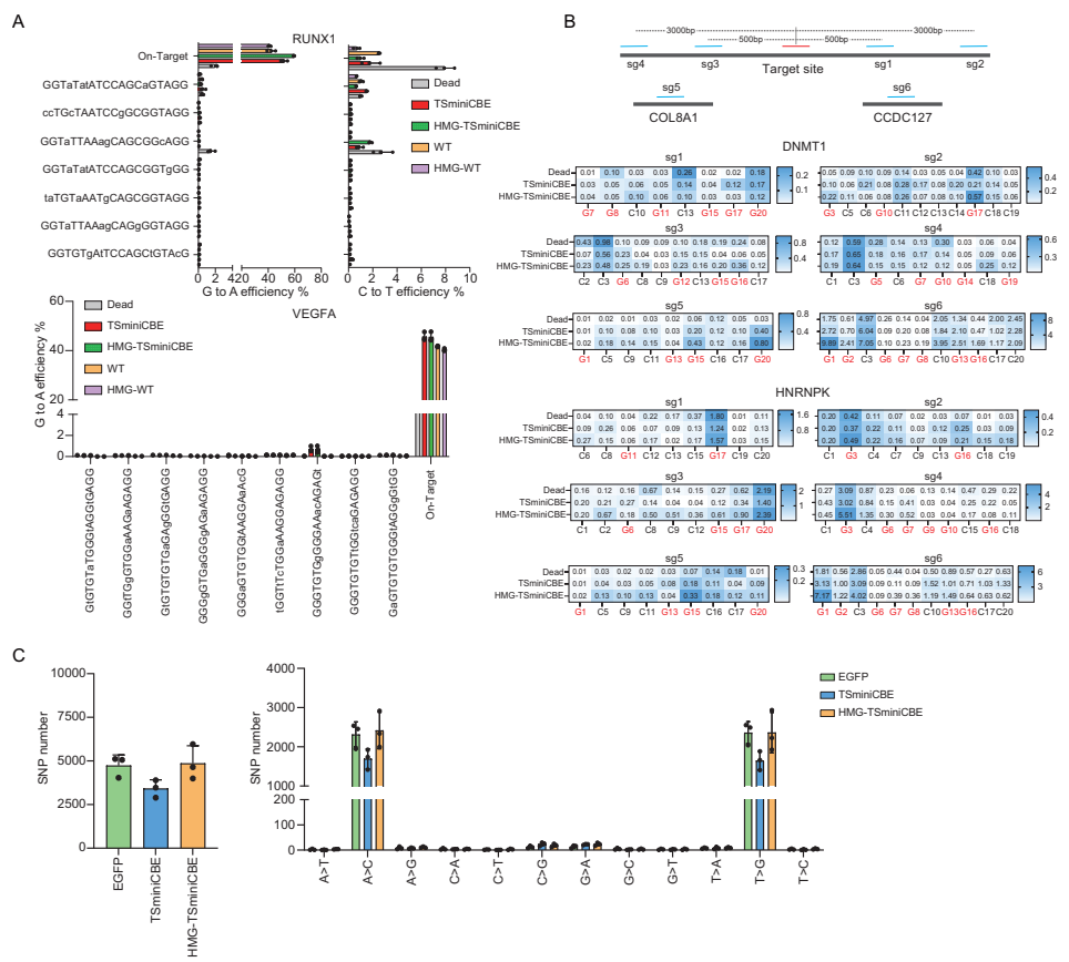
本研究针对微型碱基编辑器开发难题,通过计算建模和定点突变技术成功构建高活性enUn1Cas12f1蛋白,并意外发现其具备靶链(TS)编辑能力。研究人员进一步通过丙氨酸扫描筛选获得偏好性TS编辑的切口酶-CBE(TSminiCBE),结合非特异性DNA结合结构域优化后实现在体高效编辑。该研究创建了链选择型微型CBE工具包,为基因治疗提供了新策略。






生物通微信公众号