
-
生物通官微
陪你抓住生命科技
跳动的脉搏
ARFGAP1作为E30感染关键宿主因子:QS11通过抑制囊泡运输发挥抗病毒作用
【字体: 大 中 小 】 时间:2025年10月31日 来源:Virology Journal 3.8
编辑推荐:
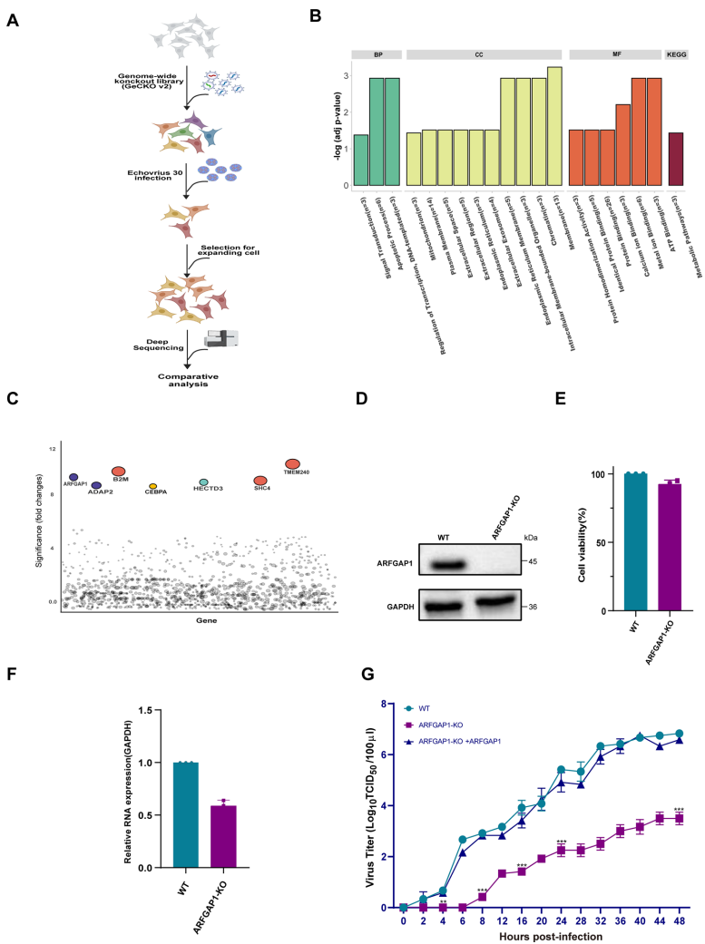
本研究针对埃可病毒30型(E30)感染机制不清的问题,通过全基因组CRISPR/Cas9筛选发现ARFGAP1是E30感染的关键宿主因子。研究人员证实ARFGAP1通过调控囊泡运输促进病毒内化,利用QS11抑制ARFGAP1可显著降低hFcRn-IFNAR-/-小鼠病毒载量并改善病理损伤。该研究为E30感染机制提供了新见解,并为抗病毒治疗提供了潜在新靶点。




生物通微信公众号