
-
生物通官微
陪你抓住生命科技
跳动的脉搏
谷氨酰胺合成酶缺失通过增强CD8+T细胞存活和应激抵抗能力改善肿瘤免疫治疗
【字体: 大 中 小 】 时间:2025年11月01日 来源:The Journal of Immunology 3.6
编辑推荐:
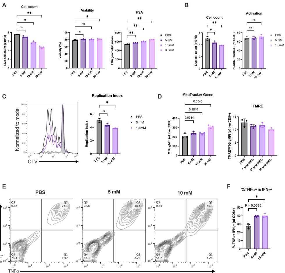
本研究针对实体肿瘤微环境中T细胞功能受限的难题,聚焦谷氨酰胺代谢调控机制。研究人员通过CRISPR筛选发现靶向谷氨酰胺合成酶可显著提升CD8+T细胞在肿瘤微环境中的存活优势。实验证实GS缺失通过增加细胞内谷氨酸水平,增强线粒体呼吸功能和抗氧化能力,促进干细胞样TCF-1+T细胞形成,最终显著提升多种原位肿瘤模型的治疗效果。该研究为改善细胞免疫疗法提供了新靶点。







生物通微信公众号