
-
生物通官微
陪你抓住生命科技
跳动的脉搏
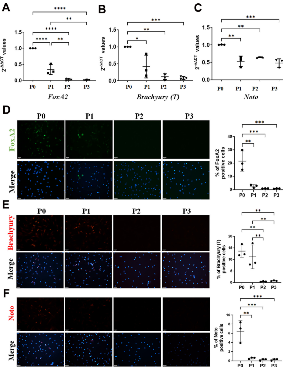
FoxA2上调诱导传代髓核细胞逆转为脊索样细胞:推动椎间盘退变再生治疗新策略
【字体: 大 中 小 】 时间:2025年11月02日 来源:npj Regenerative Medicine 6.5
编辑推荐:
本研究针对椎间盘退变治疗中脊索细胞来源稀缺的难题,通过CRISPR/dCas9基因编辑技术成功激活FoxA2表达,使传代髓核细胞逆转为具有脊索细胞表型的功能细胞。该研究证实工程化细胞在体外能形成更高品质的髓核组织,并在离体椎间盘损伤模型中展示存活与基质生成能力,为细胞疗法治疗椎间盘退变提供了创新性解决方案。






生物通微信公众号