
-
生物通官微
陪你抓住生命科技
跳动的脉搏
成像非重复性内源基因位点DNA损伤应答时间进程的新方法
【字体: 大 中 小 】 时间:2025年11月04日 来源:Cell Reports Methods 4.5
编辑推荐:
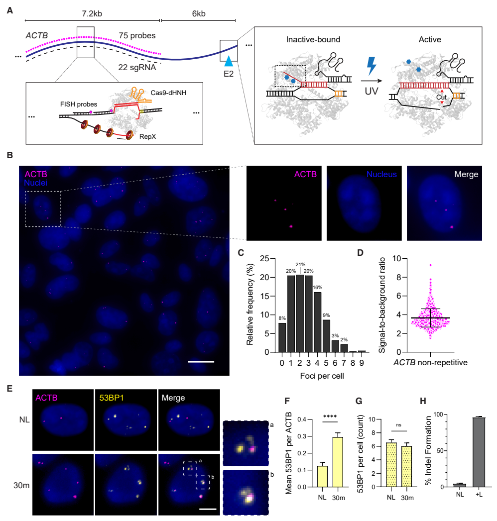
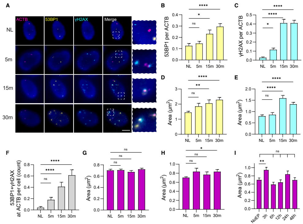
本刊推荐:为克服现有方法在基因组背景、时间控制和细胞异质性解析上的局限,Rybczynski等人开发了结合超快CRISPR(vfCRISPR)、局部基因组变性荧光原位杂交(GOLDFISH)和免疫荧光(IF)的串行固定技术,实现了在任意基因组位点以分钟级分辨率追踪53BP1、γH2AX、BRCA1等修复因子动态及染色质解压缩过程,为基因组不稳定性相关疾病研究提供了强大工具。


生物通微信公众号