
-
生物通官微
陪你抓住生命科技
跳动的脉搏
靶向CDK7:头颈癌治疗新策略——有效阻断细胞周期与致癌信号传导
【字体: 大 中 小 】 时间:2025年11月07日 来源:Signal Transduction and Targeted Therapy 52.7
编辑推荐:
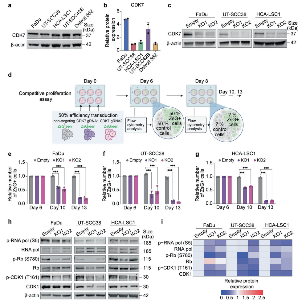
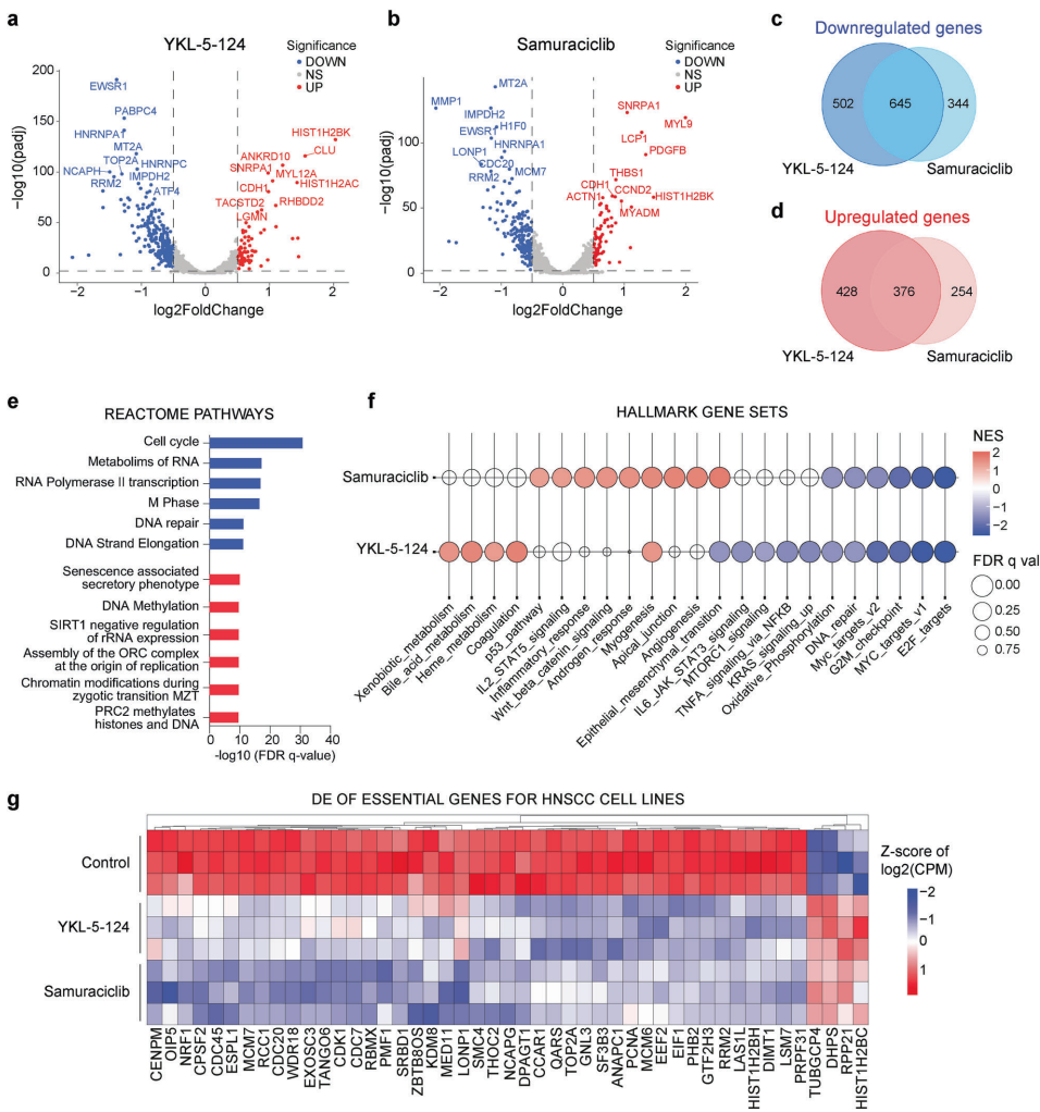
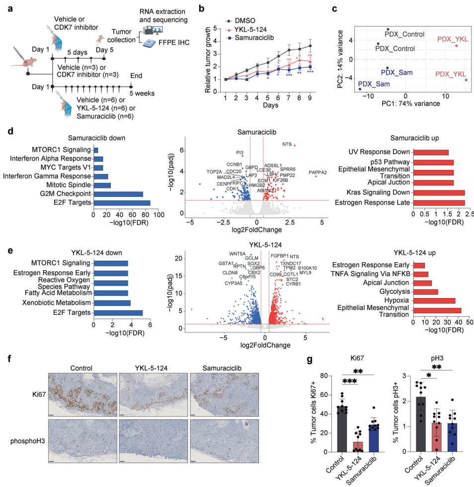
本研究针对头颈鳞状细胞癌(HNSCC)缺乏有效靶向治疗的临床困境,通过全基因组CRISPR筛选发现CDK7是关键治疗靶点。研究人员采用基因敲除和选择性抑制剂(YKL-5-124/samuraciclib)证实CDK7抑制能显著抑制HNSCC细胞增殖,诱导细胞周期阻滞和凋亡,并在患者来源类器官(PDO)和异种移植(PDX)模型中验证其抗肿瘤活性。该研究为HNSCC提供了新的治疗策略,支持CDK7抑制剂进入临床转化。






生物通微信公众号