
-
生物通官微
陪你抓住生命科技
跳动的脉搏
Oct4增强子在多能干细胞状态转换和胚胎发育中的特异性功能解析
【字体: 大 中 小 】 时间:2025年11月08日 来源:Stem Cell Reports 5.1
编辑推荐:
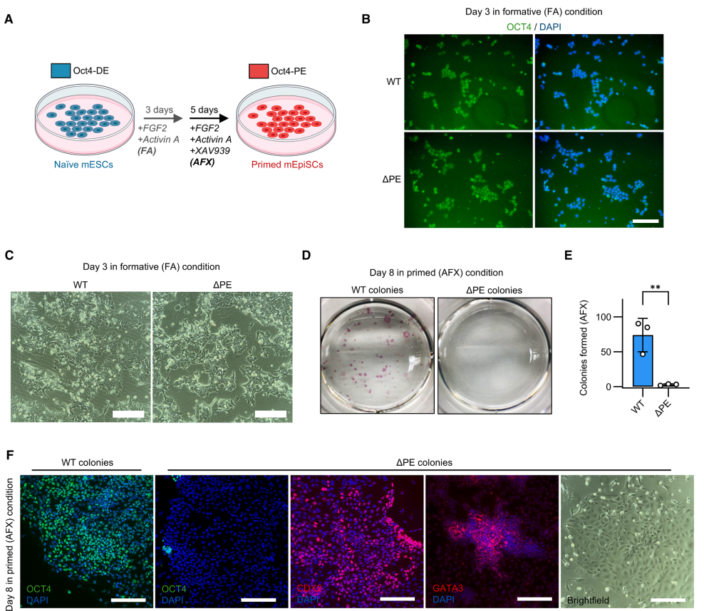
本研究针对OCT4基因远端增强子(DE)和近端增强子(PE)在多能性维持和胚胎发育中的功能不清问题,通过CRISPR-Cas9技术构建增强子缺失的干细胞系和小鼠模型,发现DE对初始态多能性至关重要而PE对始发态多能性不可或缺。该研究揭示了增强子功能的上下文依赖性,为理解多能性调控网络提供了重要工具和理论依据。





生物通微信公众号