
-
生物通官微
陪你抓住生命科技
跳动的脉搏
基于点击化学的RNA引导GFP可编程成像技术开发及其在活细胞RNA可视化中的应用
【字体: 大 中 小 】 时间:2025年11月09日 来源:Nucleic Acids Research 13.1
编辑推荐:
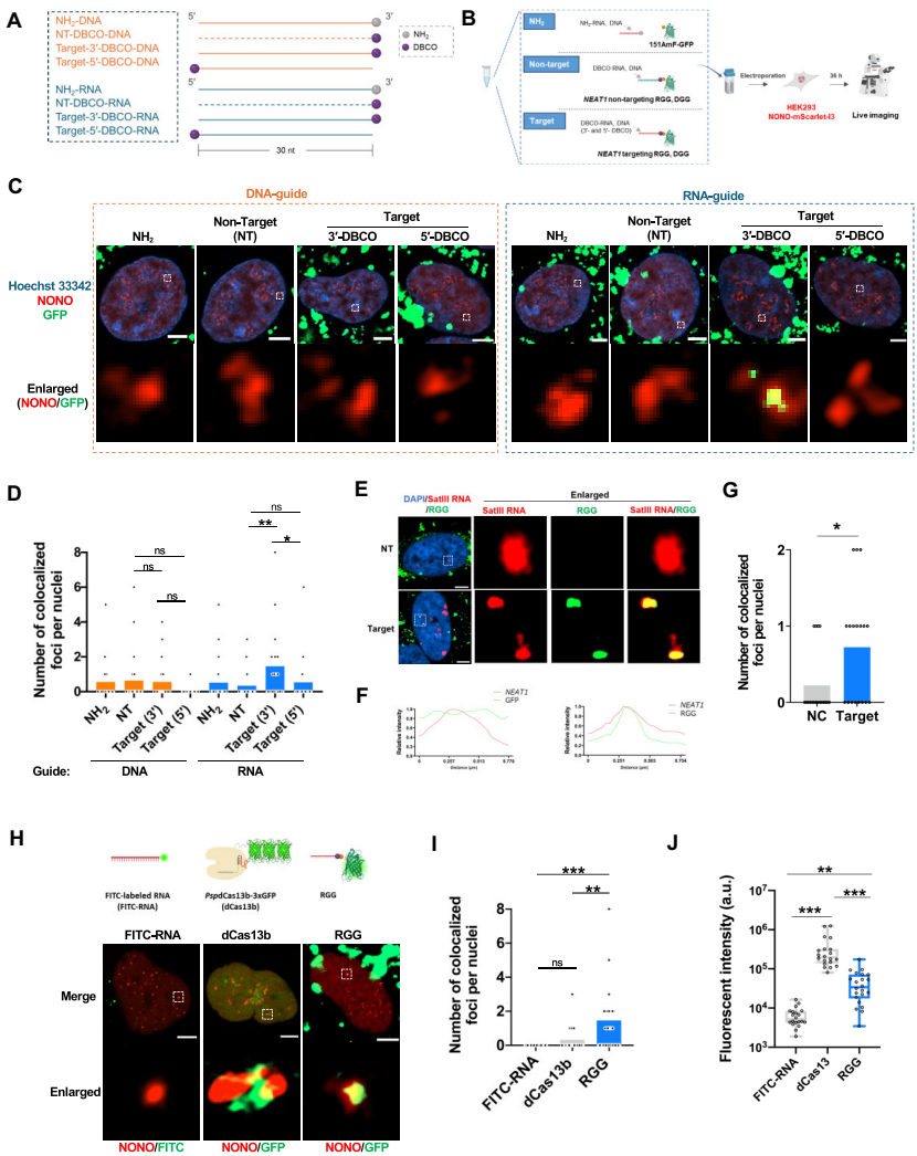
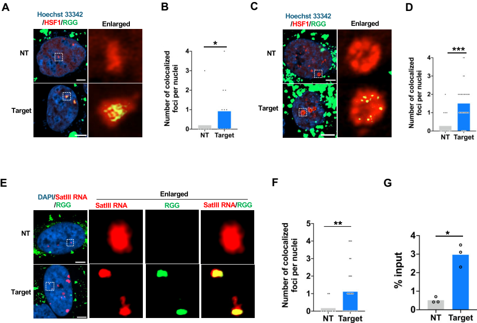
本研究针对活细胞RNA成像技术存在的遗传操作复杂、分子尺寸大、潜在干扰强等瓶颈,开发了一种新型RNA引导绿色荧光蛋白(RGG)平台。研究人员通过点击化学将DBCO修饰的向导RNA与叠氮化GFP高效偶联,实现了NEAT1和SatIII等核内RNA的可视化。该技术具有程序化设计、分子紧凑、无需基因改造等优势,为RNA动态研究提供了强大工具。



生物通微信公众号