
-
生物通官微
陪你抓住生命科技
跳动的脉搏
FOXP3表达调控新机制:细胞特异性顺式元件与转录因子回路决定Treg与Tconv细胞命运
【字体: 大 中 小 】 时间:2025年11月14日 来源:Immunity 26.3
编辑推荐:
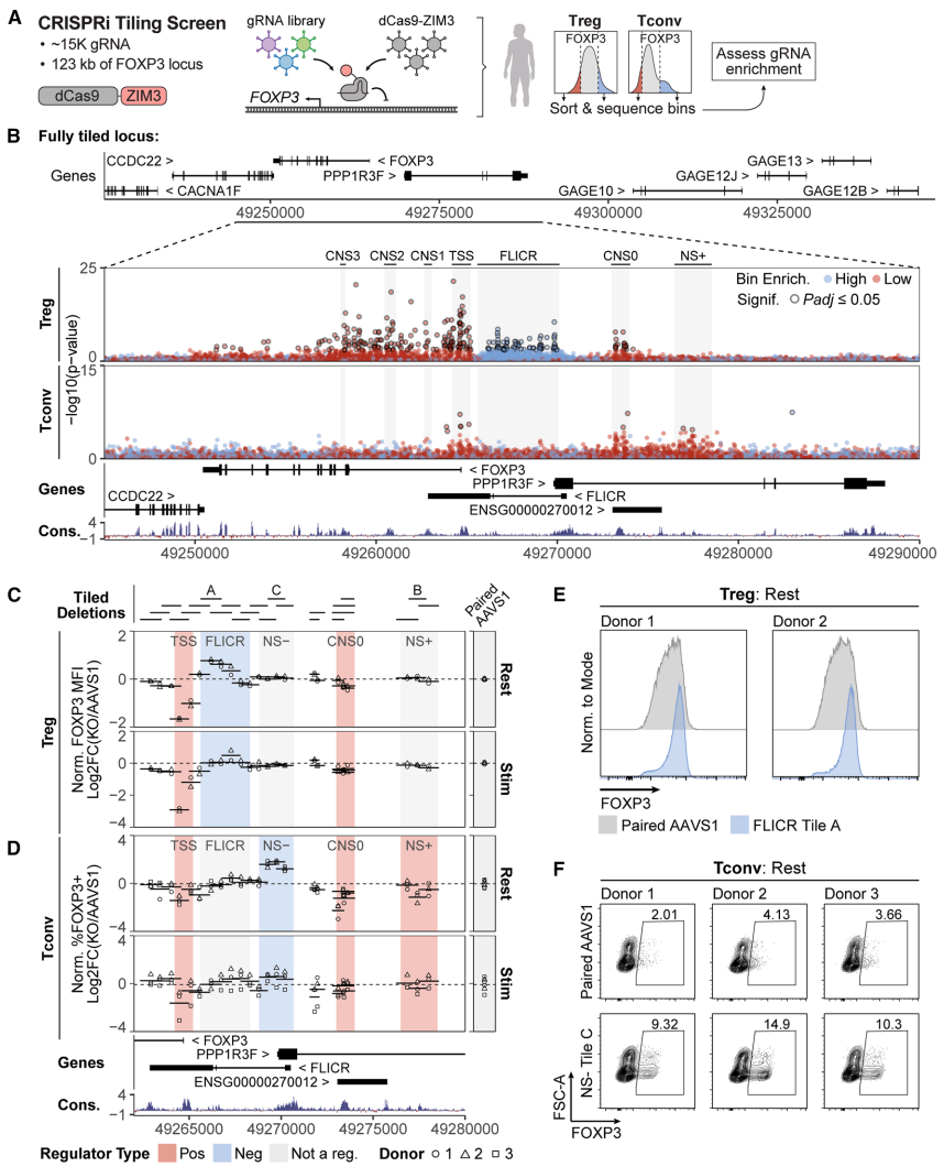
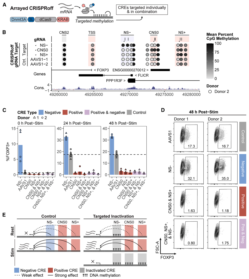
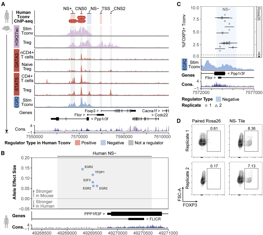
本研究通过CRISPR筛选技术系统解析了人Treg和Tconv细胞中FOXP3表达的调控机制,发现CNS0、NS+等增强子元件和NS-沉默子元件协同控制FOXP3的细胞特异性表达,并鉴定出GATA3、STAT5等关键转录因子。该研究揭示了物种间FOXP3表达差异的分子基础,为自身免疫病治疗提供了新靶点。





生物通微信公众号