
-
生物通官微
陪你抓住生命科技
跳动的脉搏
人特异性RPGR异构体与Rho/ROCK抑制剂联袂拯救视网膜变性——RPGR功能障碍相关缺陷的新疗法
【字体: 大 中 小 】 时间:2025年11月15日 来源:Molecular Therapy Nucleic Acids 6.1
编辑推荐:
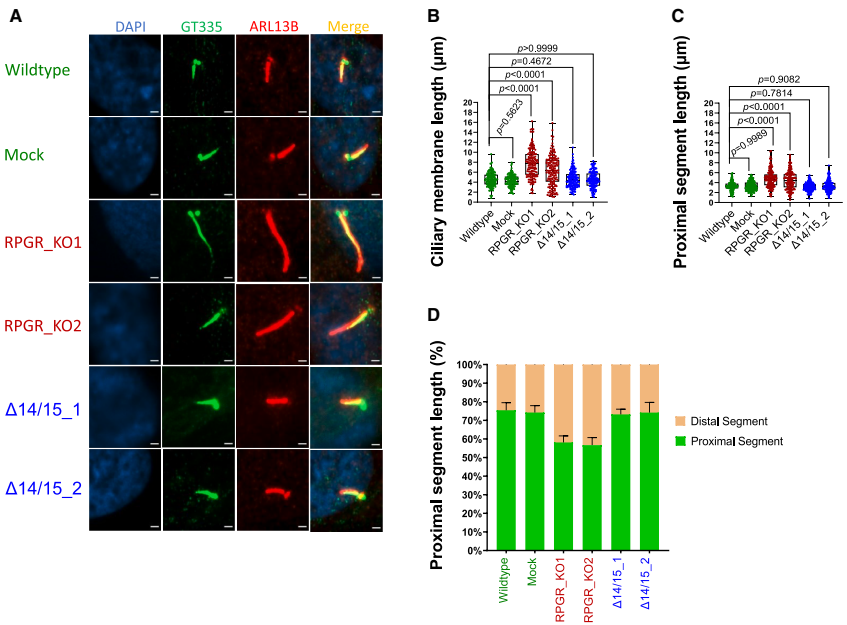
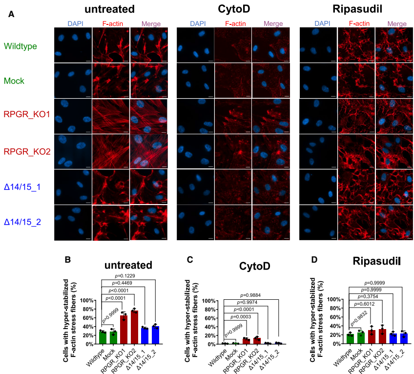
本研究聚焦X连锁视网膜色素变性(XLRP)主要致病基因RPGR,发现其人类特异性异构体RPGRs14/15在维持纤毛结构和肌动蛋白动态平衡中发挥关键作用。研究人员通过CRISPR-Cas9技术构建RPGR特异性突变细胞模型,证实RPGR缺失导致纤毛长度异常、近端区段(PS)比例失调及肌动蛋白应力纤维过度稳定。引人注目的是,特异性表达RPGRs14/15的细胞表型与野生型无异,而临床批准的Rho/ROCK抑制剂利帕舒地(ripasudil)能有效挽救RPGR缺失引起的细胞缺陷,为RPGR相关视网膜变性提供了新的治疗策略。





生物通微信公众号