
-
生物通官微
陪你抓住生命科技
跳动的脉搏
人iPSCs模型揭示SETBP1驱动GATA2缺陷中染色质重构的关键作用
【字体: 大 中 小 】 时间:2025年11月18日 来源:Nature Communications 15.7
编辑推荐:
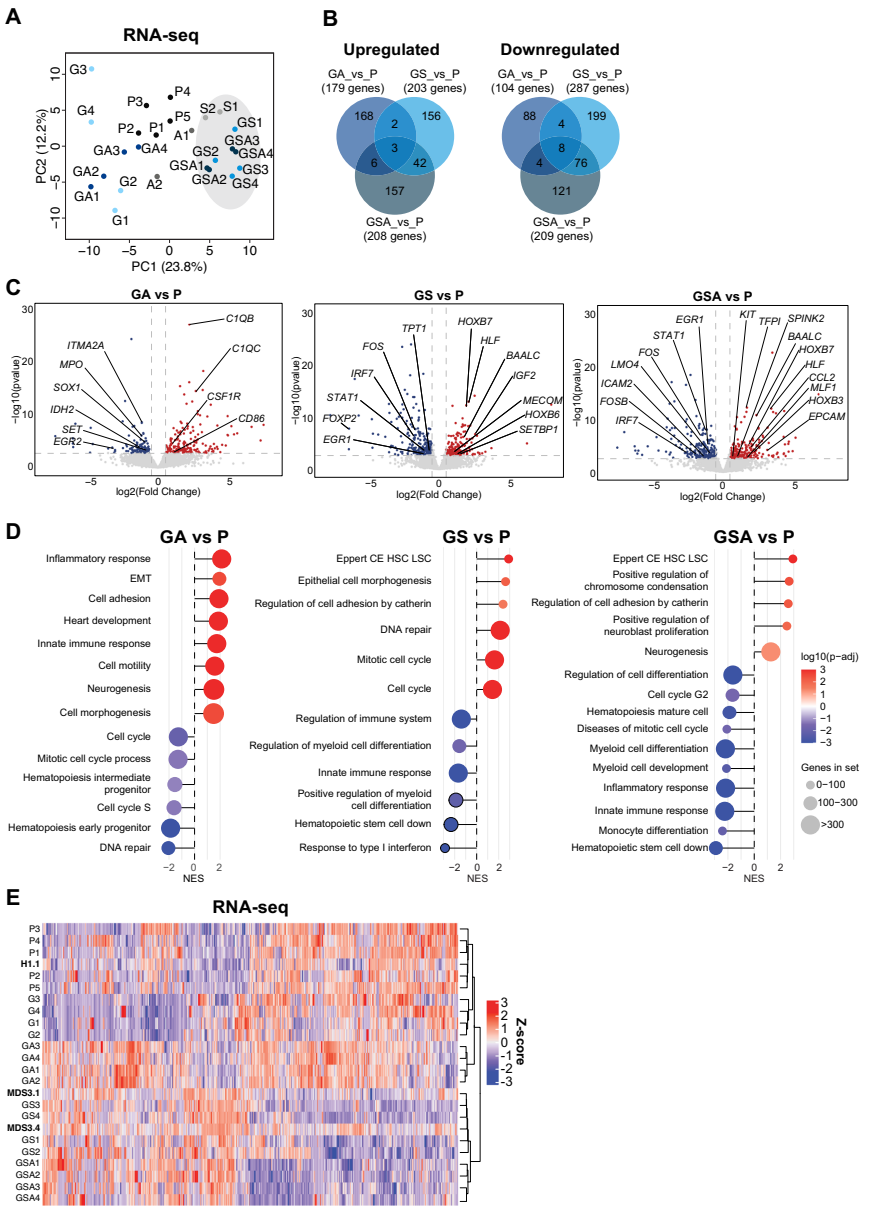
本研究针对GATA2缺陷患者易继发骨髓增生异常肿瘤(MDS)的机制难题,通过CRISPR/Cas9技术构建携带GATA2、SETBP1及ASXL1突变的人iPSCs模型,逐步模拟疾病演进路径。研究发现SETBP1突变在GATA2缺陷背景下主导染色质可及性重塑,协同ASXL1突变加剧髓系分化障碍,首次揭示SETBP1在表观遗传调控中的核心地位,为GATA2相关MDS的靶向治疗提供新策略。


生物通微信公众号