
-
生物通官微
陪你抓住生命科技
跳动的脉搏
UHRF1通过表观遗传沉默病毒受体APN限制HCoV-229E感染:一种与年龄相关的宿主防御机制
【字体: 大 中 小 】 时间:2025年11月19日 来源:Nature Communications 15.7
编辑推荐:
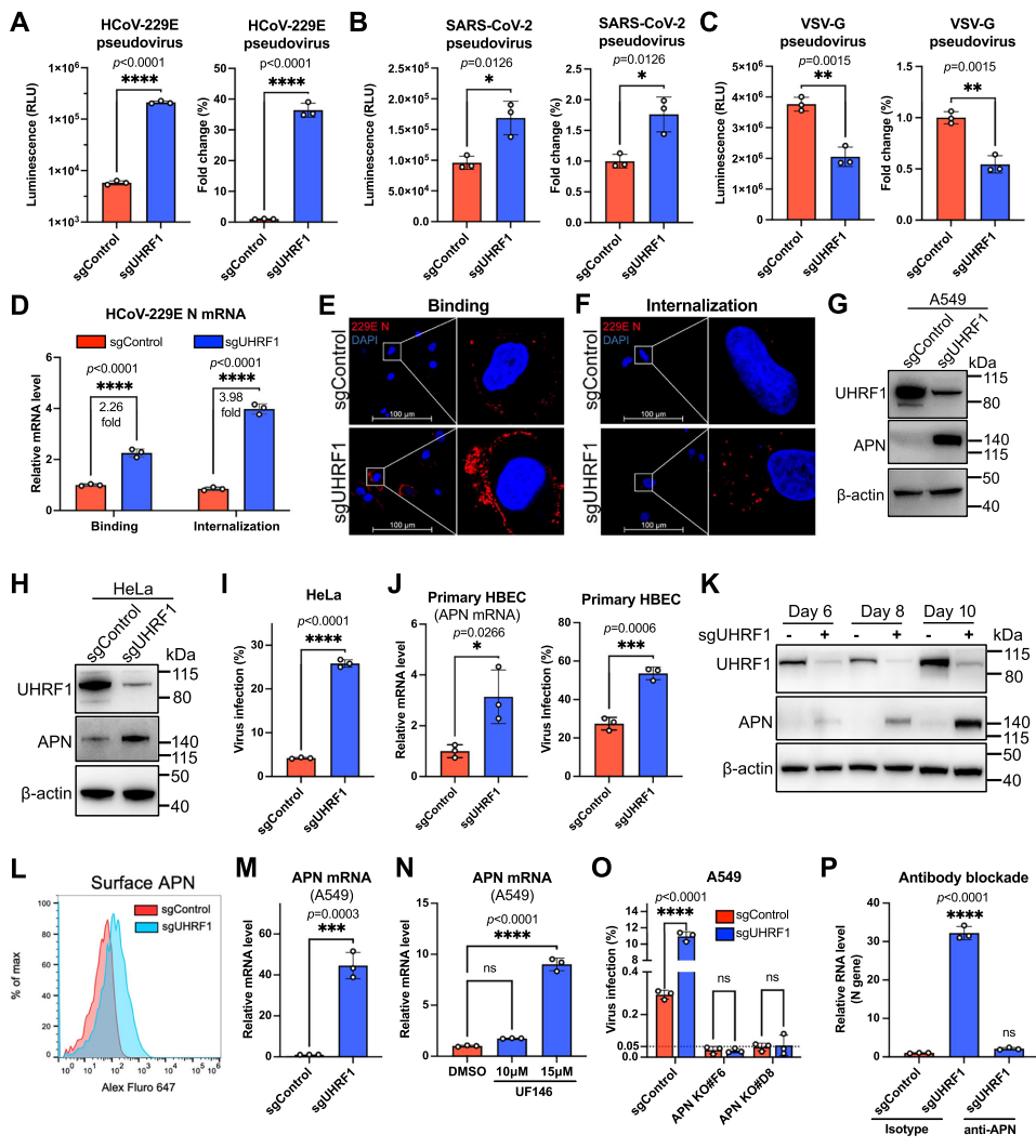
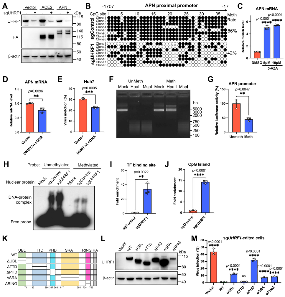
本研究针对常见冠状病毒HCoV-229E在老年人群中引发严重疾病的问题,通过全基因组CRISPR敲除筛选,发现表观遗传调控因子UHRF1是关键的宿主防御因子。机制研究表明,UHRF1通过维持病毒受体APN启动子的高甲基化抑制其表达,从而限制病毒入侵。单细胞测序和原代肺泡巨噬细胞实验证实,UHRF1表达随年龄增长而下降,导致老年人对HCoV-229E易感性增加。该研究揭示了宿主通过表观遗传调控病毒受体的新型防御机制,为开发针对冠状病毒的年龄特异性治疗策略提供了新视角。





生物通微信公众号