
-
生物通官微
陪你抓住生命科技
跳动的脉搏
肿瘤内源性白细胞介素-1β前体通过RACK1/RhoA轴驱动细胞骨架重塑促进转移的"兼职"功能
【字体: 大 中 小 】 时间:2025年11月20日 来源:Nature Communications 15.7
编辑推荐:
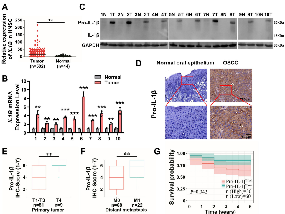
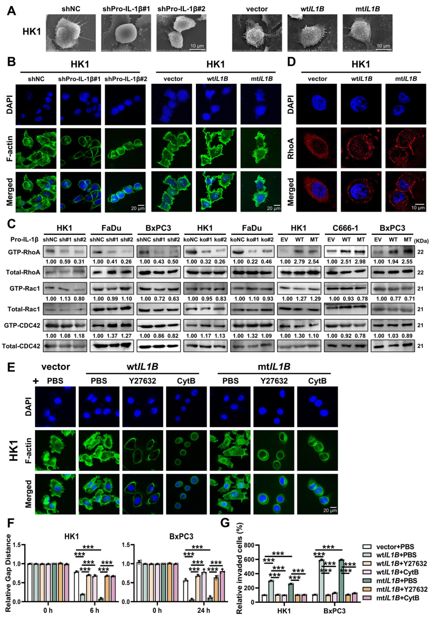
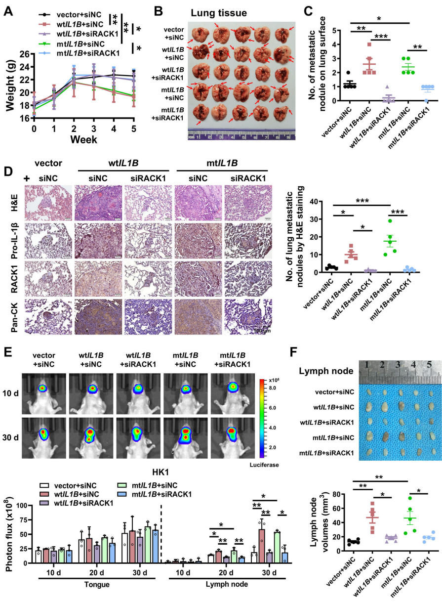
本研究针对头颈鳞癌(HNSCC)中高表达的IL-1β前体(Pro-IL-1β)的非经典功能展开探索,发现其通过结合支架蛋白RACK1抑制泛素化降解,激活RhoA信号通路,诱导肌动蛋白重构进而促进肿瘤转移。研究不仅揭示了Pro-IL-1β的"兼职"作用机制,还筛选到天然化合物Q3MG可靶向降解Pro-IL-1β并抑制转移,为靶向肿瘤内源性前体蛋白的疗法提供了新策略。





生物通微信公众号