
-
生物通官微
陪你抓住生命科技
跳动的脉搏
可靶向基因组CRISPR筛选揭示KEAP1/NRF2轴调控PD-L1表达的新机制
【字体: 大 中 小 】 时间:2025年11月21日 来源:Communications Biology 5.1
编辑推荐:
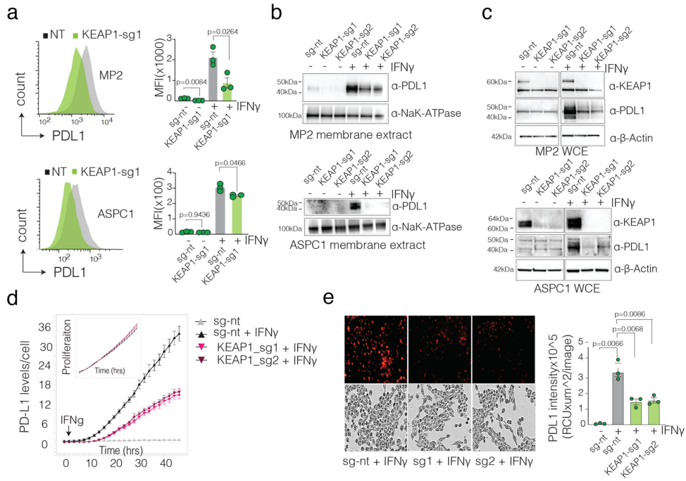
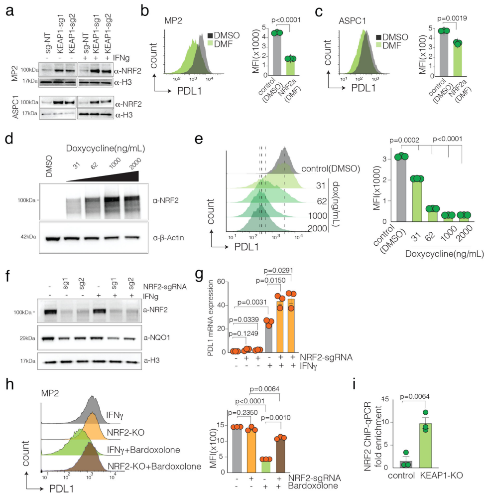
本研究通过靶向“可靶向基因组”的CRISPR筛选,在胰腺癌和卵巢癌细胞中发现KEAP1/NRF2轴是IFNγ诱导PD-L1表达的关键调控通路。KEAP1缺失或抑制剂激活NRF2可转录抑制PD-L1,增强抗肿瘤免疫。该研究为免疫检查点调控提供了新靶点,对改善免疫治疗耐药性具有重要意义。





生物通微信公众号