
-
生物通官微
陪你抓住生命科技
跳动的脉搏
连接纤毛、应激反应与蛋白质稳态异常:RPGRIP1视网膜类器官的变异评估与治疗策略新视角
【字体: 大 中 小 】 时间:2025年11月21日 来源:Stem Cell Reports 5.1
编辑推荐:
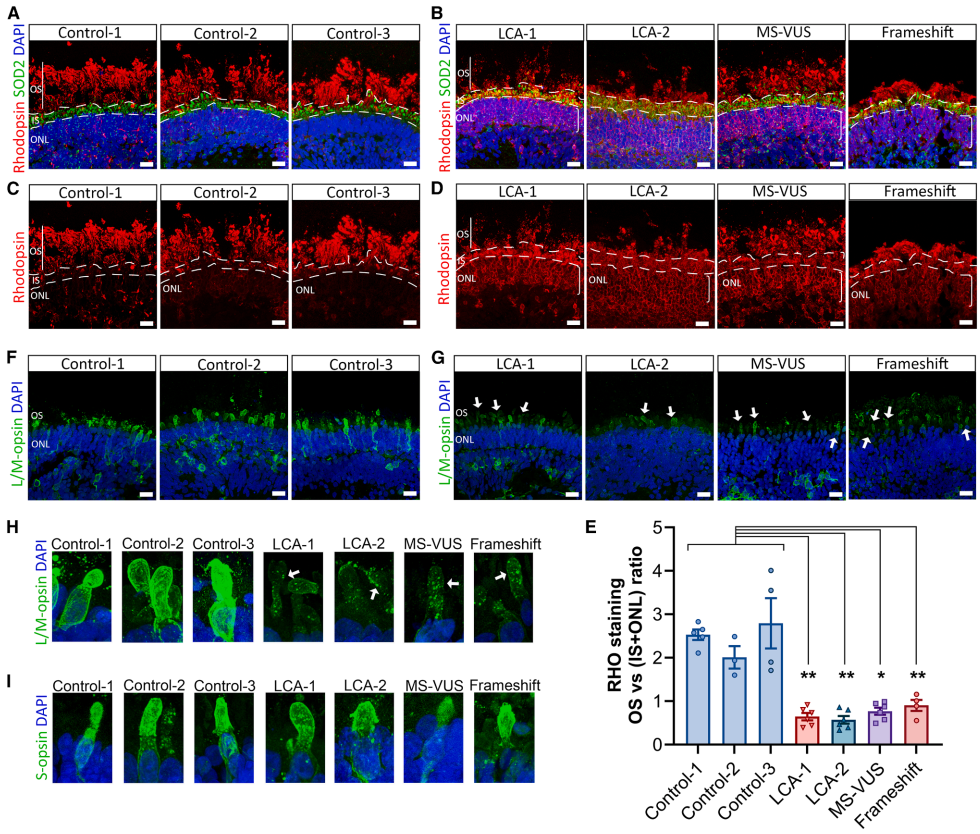
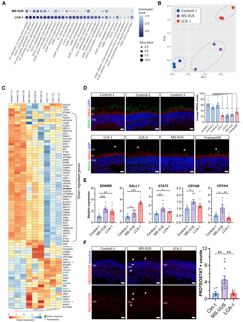
本研究针对RPGRIP1相关遗传性视网膜疾病(IRD)中近半数变异为临床意义未明(VUS)的难题,利用患者来源及CRISPR-Cas9基因编辑的iPSC视网膜类器官模型,系统揭示了RPGRIP1变异通过破坏连接纤毛(CC)互作组、引发应激反应与蛋白质稳态异常导致光感受器功能障碍。研究首次证实错义VUS c.2108T>C p.(Ile703Thr)的致病性,并通过AAV介导的基因增强疗法成功挽救疾病表型,为VUS重分类及基因治疗评估提供了新型生物标志物体系。




生物通微信公众号