
-
生物通官微
陪你抓住生命科技
跳动的脉搏
RNA结合蛋白PTBP1通过调控硫酸乙酰肝素3-O-磺基转移酶基因剪接介导HSV-1病毒感染的新机制
【字体: 大 中 小 】 时间:2025年11月22日 来源:Cell & Bioscience 6.1
编辑推荐:
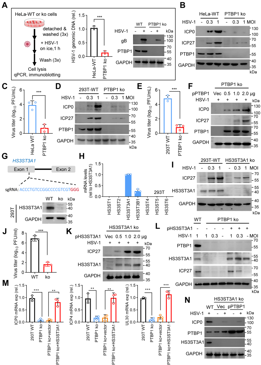
本研究揭示了RNA结合蛋白PTBP1(多聚嘧啶区结合蛋白1)通过调控HS3ST3A1/HS3ST3B1基因前体mRNA剪接,影响硫酸乙酰肝素3-O-磺酸化修饰,进而介导单纯疱疹病毒1型(HSV-1)宿主细胞附着和感染的分子机制。研究人员发现PTBP1基因敲除导致细胞对HSV-1感染产生抵抗,而通过agomiR-124抑制PTBP1表达可显著缓解小鼠疱疹性角膜炎症状,为抗病毒治疗提供了新靶点。




生物通微信公众号