
-
生物通官微
陪你抓住生命科技
跳动的脉搏
Neprilysin 4通过调控果蝇顶体结构与精子尖端分区控制雄性生育力
【字体: 大 中 小 】 时间:2025年11月23日 来源:Communications Biology 5.1
编辑推荐:
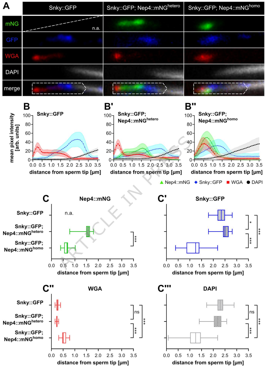
本研究针对Neprilysin 4(Nep4)在雄性生育中的作用机制展开研究。研究人员通过CRISPR/Cas9基因编辑技术构建了内源性mNeonGreen标记的Nep4果蝇品系,结合显微成像、蛋白质组学及超微结构分析,发现Nep4定位于精子顶体,其酶活性对维持顶体形态结构和精子尖端分区至关重要。功能缺失导致顶体缩短(从2.98μm降至1.84μm)、体积减小(从0.18μm3降至0.12μm3),并引发精子糖萼分布异常,最终造成精子在雌体储存时间缩短(交配后8小时残留率54%)、受精能力丧失和胚胎发育启动失败。该研究首次揭示了金属蛋白酶通过调控顶体形态保障雄性生育的新机制,为哺乳动物乃至人类生殖障碍研究提供了新视角。




\left({}^{**} p<0.01,{}^{***} p<0.001\right.; one-way ANOVA followed by Tukey's Multiple Comparison Test; ns= not significant).'>

生物通微信公众号