
-
生物通官微
陪你抓住生命科技
跳动的脉搏
MITF/TFEB/TFE3转录因子家族在黑色素瘤适应性调控中的分工机制与免疫微环境重塑
【字体: 大 中 小 】 时间:2025年11月23日 来源:Cell Reports 6.9
编辑推荐:
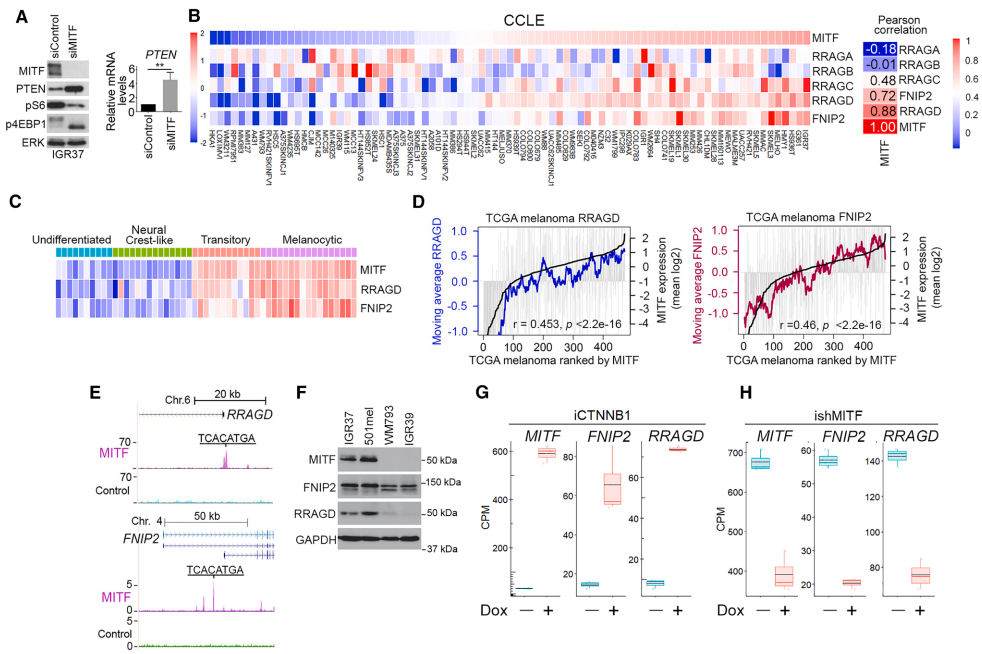
本研究针对黑色素瘤中MITF、TFEB和TFE3这三个结构相似且结合相同DNA序列的转录因子功能冗余性问题,通过多组学分析揭示它们在应激条件下呈现层级式激活模式:葡萄糖缺乏时,MITF首先被抑制,随后TFEB短暂激活,最终TFE3持续表达促进细胞存活。研究发现这三个因子虽共享结合位点,但分别调控增殖、分化和代谢等不同基因程序,并差异性影响肿瘤免疫细胞浸润,为理解肿瘤可塑性提供了新机制见解。



生物通微信公众号