
-
生物通官微
陪你抓住生命科技
跳动的脉搏
LACCASE3/5/12/13介导种皮木质素沉积调控种子吸胀与萌发的新机制
【字体: 大 中 小 】 时间:2025年11月23日 来源:Cell Reports 6.9
编辑推荐:
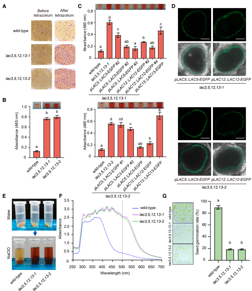
本研究针对种皮木质素沉积的时空调控机制及其生理功能不明确的问题,通过遗传学、代谢组学和成像技术,发现拟南芥LAC3/5/12/13分支在种皮外层细胞(oi1)特异性表达并催化木质素聚合。缺失该分支导致种皮屏障功能丧失,促进水势传感器FLOE1相分离,加速种子吸水和萌发。该研究揭示了种皮木质素作为物理屏障调控种子休眠与萌发平衡的关键作用,为作物种子性状改良提供了新靶点。



生物通微信公众号