
-
生物通官微
陪你抓住生命科技
跳动的脉搏
利用CRISPR-Cas9文库靶向水稻推定冗余基因集以探索其在籽粒发育中的功能
【字体: 大 中 小 】 时间:2025年11月24日 来源:BMC Plant Biology 4.8
编辑推荐:
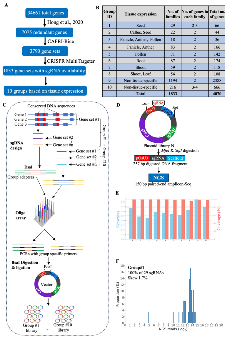
本研究针对水稻中因基因冗余导致的功能解析难题,开发了一种基于CRISPR-Cas9的高通量高阶敲除文库策略。研究人员通过生物信息学分析鉴定了3790个推定冗余基因集,并构建了10个组织特异性CRISPR-Cas9质粒文库。以种子表达基因库为例,成功获得编辑效率达91%的T0代植株,其中约75%为高阶敲除突变体。T1代表型分析揭示了多个种子特异性基因在调控粒长、粒宽、粒重及产量方面的 novel 功能,并发现两个Agenet结构域蛋白基因(LOC_Os09g24290 和 LOC_Os10g26430)存在上位性互作。该研究为克服植物功能基因组学研究中的基因冗余障碍提供了高效技术平台。


生物通微信公众号