
-
生物通官微
陪你抓住生命科技
跳动的脉搏
工程化CRISPR关联IscB系统开发微型基因组编辑工具及其在哺乳动物细胞和胚胎中的应用
【字体: 大 中 小 】 时间:2025年11月28日 来源:Nature Communications 15.7
编辑推荐:
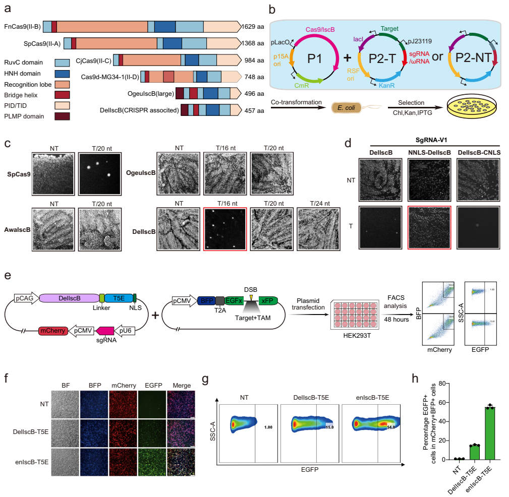
本研究针对传统CRISPR-Cas系统尺寸过大难以实现单AAV递送的问题,对识别灵活TAM(NAC)的DellscB系统进行蛋白与sgRNA工程化改造,获得活性提升48.9倍的enDellscB编辑器,并成功开发出微型碱基编辑器ICBE/IABE和小鼠疾病模型。该研究为体内基因治疗提供了新型微型工具,发表于《Nature Communications》。



生物通微信公众号