
-
生物通官微
陪你抓住生命科技
跳动的脉搏
内含子序列整合降低Cas9转基因沉默:提升基因编辑稳定性的新策略
【字体: 大 中 小 】 时间:2025年11月28日 来源:Nature Communications 15.7
编辑推荐:
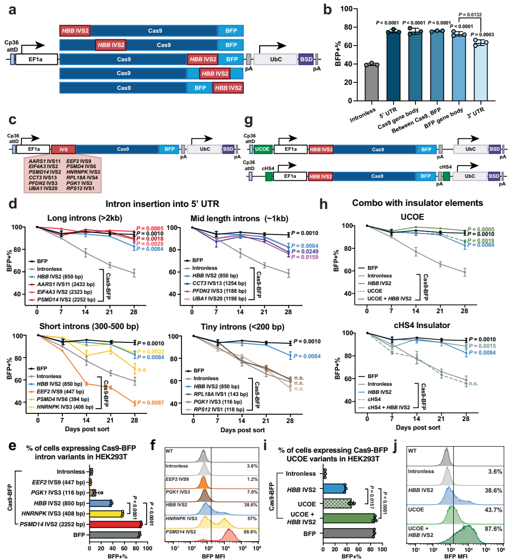
本研究针对外源基因(尤其是Cas9)在哺乳动物细胞中易被表观沉默的技术瓶颈,通过系统性地在表达框架中引入内含子序列,显著提升了转基因的长期稳定性。实验表明,长度超过2 kb且富含T碱基的内含子(如HBB IVS2)与染色质开放元件(UCOE)协同作用,可同时从RNA和DNA层面抑制HUSH复合物介导的沉默机制。该策略成功增强了CRISPRa/dCas9系统对内源基因(如CD2、CD14、CD28)的激活效率,为基因治疗和合成生物学提供了普适性优化方案。




生物通微信公众号