
-
生物通官微
陪你抓住生命科技
跳动的脉搏
靶向TBK1/IKKε介导的RIPK1磷酸化抑制增强肿瘤对免疫细胞杀伤的敏感性
【字体: 大 中 小 】 时间:2025年11月30日 来源:Cell Death Discovery 7
编辑推荐:
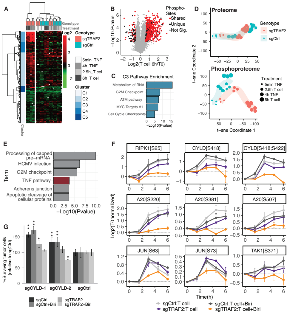
本研究针对肿瘤对免疫细胞介导的细胞毒性(如免疫检查点阻断疗法)的耐药性问题,通过多组学分析与功能实验,揭示了TBK1/IKKε激酶通过磷酸化RIPK1第25位丝氨酸(S25)维持肿瘤存活的关键机制。研究发现,抑制TBK1/IKKε可阻断RIPK1的生存磷酸化,促进其激活(S166磷酸化),从而增强CD8+ T细胞和NK细胞对黑色素瘤的杀伤效果。该工作为克服肿瘤免疫耐受提供了新靶点,有望提升现有免疫疗法的疗效。



生物通微信公众号