
-
生物通官微
陪你抓住生命科技
跳动的脉搏
RAB GTPases邻近相互作用网络图谱揭示RAB14在EARP复合物招募与细胞迁移中的新功能
【字体: 大 中 小 】 时间:2025年11月30日 来源:Communications Biology 5.1
编辑推荐:
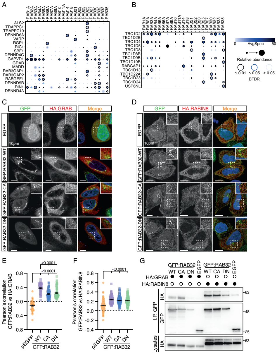
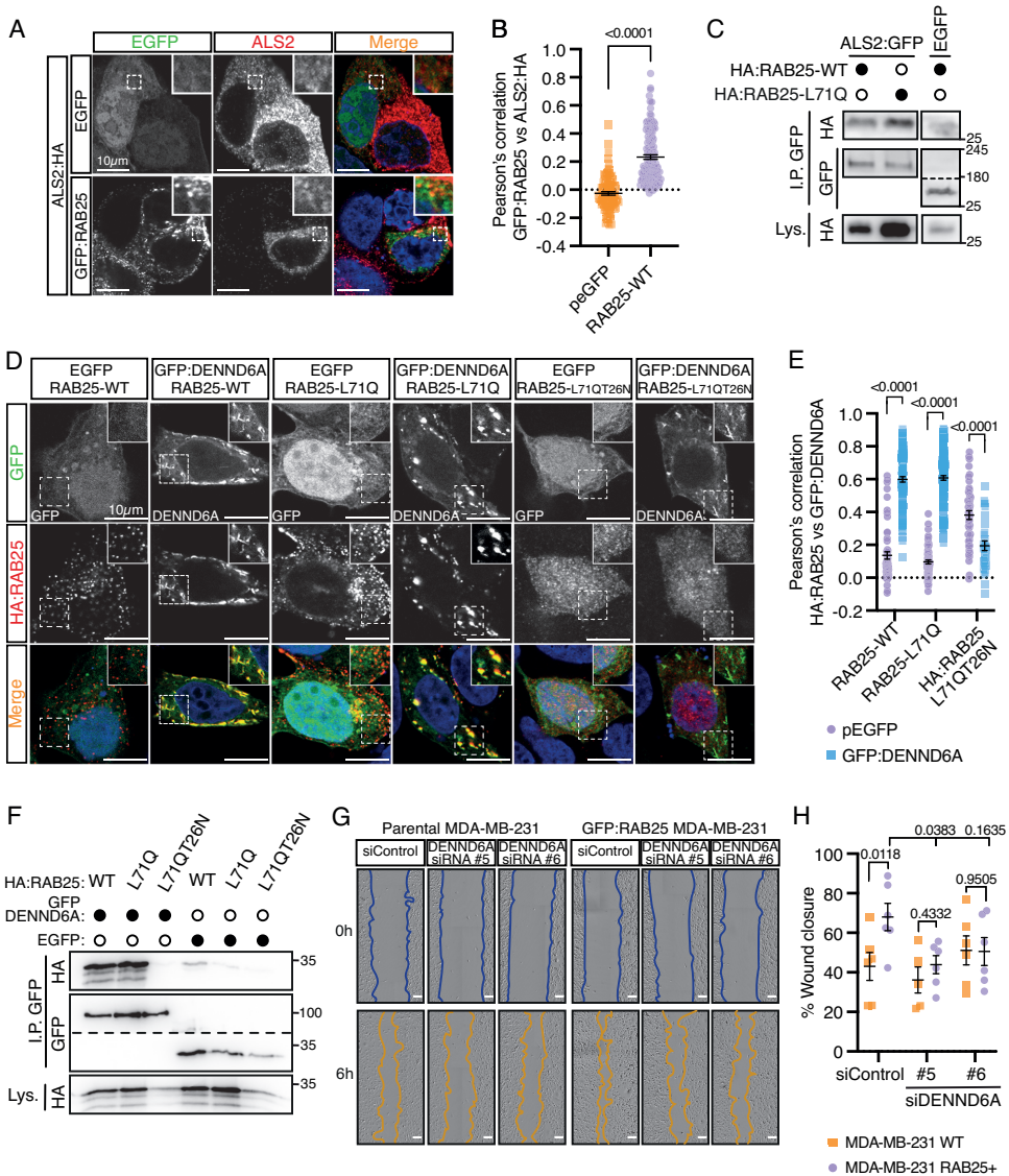
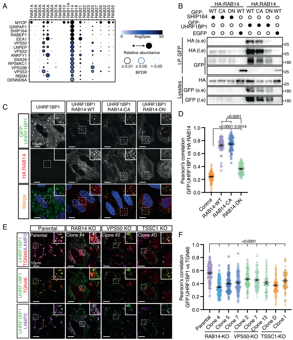
本研究利用APEX2邻近标记技术系统性绘制了23种人类RAB GTPases的邻近蛋白质组图谱,通过生物信息学分析揭示了RAB GTPases与膜运输相关蛋白的新型功能联系。研究人员发现RAB25通过招募DENND6A至循环内体促进细胞迁移,并首次证实RAB14与EARP复合物相互作用调控内体栓系过程。该研究为探索RAB GTPases新型效应器功能提供了宝贵资源,对理解细胞内运输机制及相关疾病具有重要意义。








生物通微信公众号