
-
生物通官微
陪你抓住生命科技
跳动的脉搏
PRMT1基因敲除通过调控细胞周期与迁移影响人支气管上皮细胞功能的机制研究
【字体: 大 中 小 】 时间:2025年12月04日 来源:Scientific Reports 3.9
编辑推荐:
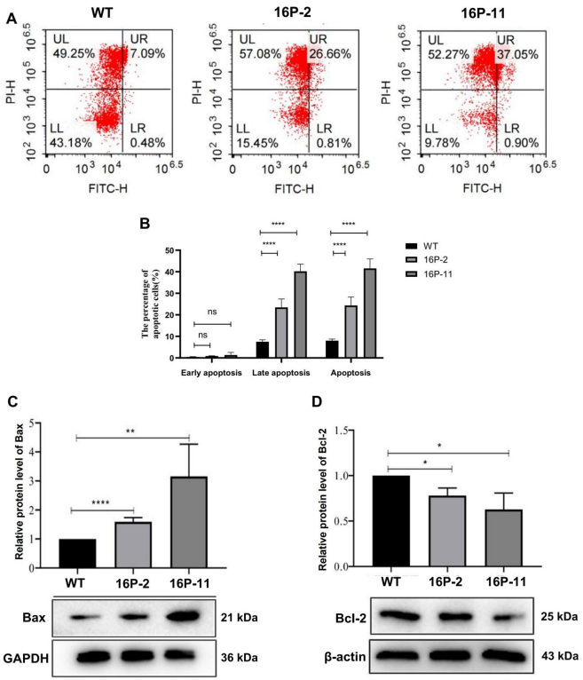
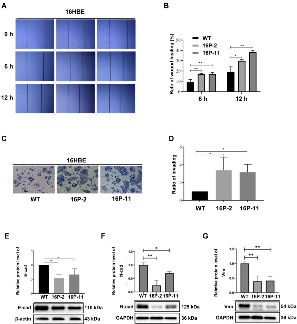
本研究针对PRMT1在支气管上皮中的具体功能尚不明确的问题,通过CRISPR/Cas9技术构建PRMT1敲除的16HBE细胞模型,系统探讨了PRMT1对上皮细胞生理过程的调控作用。研究发现PRMT1敲除通过调节cyclins/CDKs/CDKIs网络引起S期阻滞,同时通过Bcl-2/Bax途径促进细胞凋亡,并意外地增强了细胞迁移能力。该研究揭示了PRMT1在支气管上皮稳态维持中的双重调控作用,为肺部疾病上皮重塑机制提供了新的理论依据。





生物通微信公众号