
-
生物通官微
陪你抓住生命科技
跳动的脉搏
PRDM1调控人类NK细胞终末分化与稳态的关键作用:多组学揭示其转录网络与肿瘤抑制机制
【字体: 大 中 小 】 时间:2025年12月10日 来源:Leukemia 13.4
编辑推荐:
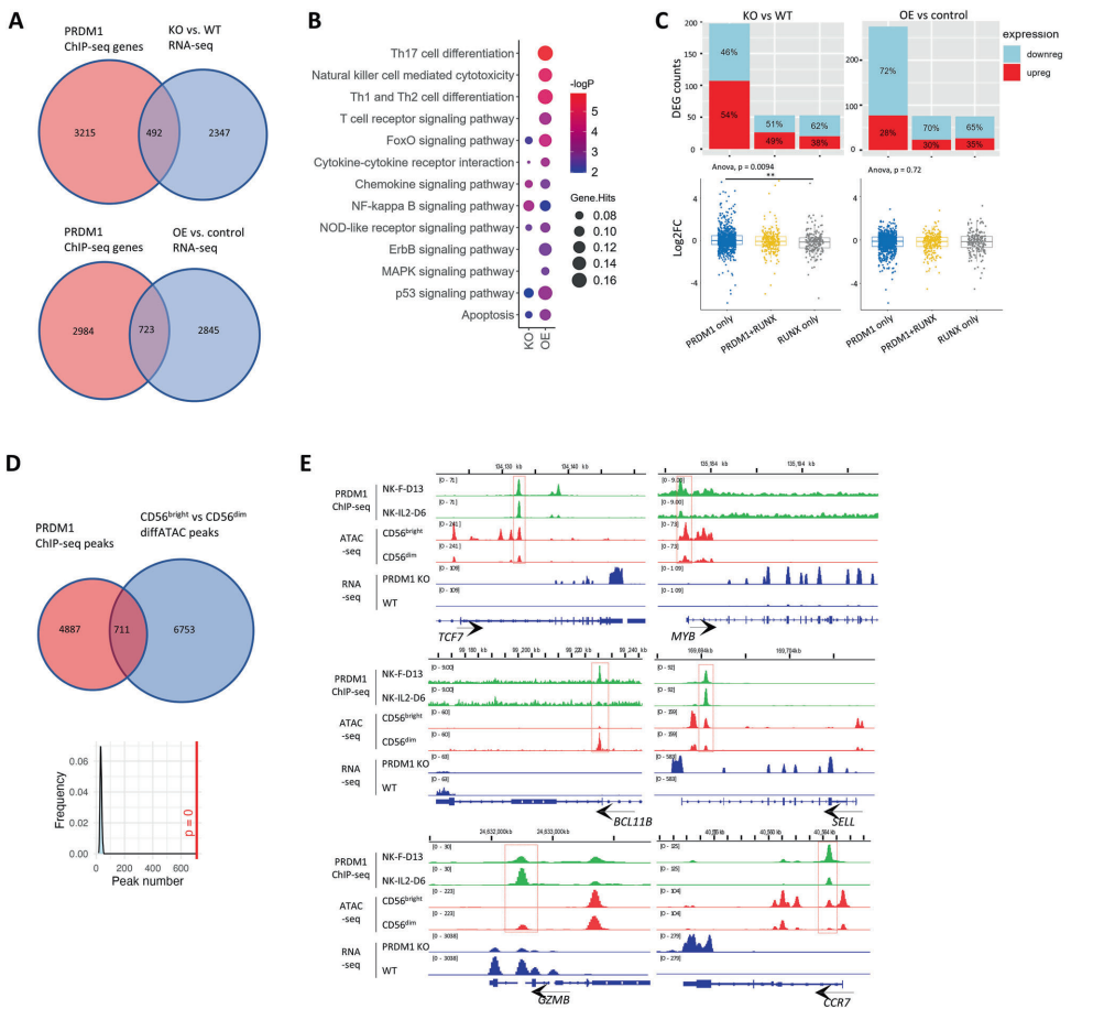
本研究针对PRDM1在人类NK细胞分化与活化中的调控机制尚不明确的问题,通过多组学技术系统解析了PRDM1的转录调控网络。研究发现PRDM1通过直接靶向TCF7、BCL11B等关键因子,促进NK细胞由CD56bright向CD56dim终末分化,并抑制干细胞样特征;其功能受AP-1等因子拮抗,且缺失会促进NK细胞肿瘤发生。该研究为NK细胞分化及淋巴瘤治疗提供了新靶点。






生物通微信公众号