
-
生物通官微
陪你抓住生命科技
跳动的脉搏
血清TSP-1作为骨关节炎严重程度评估和诊断的新型生物标志物的研究
【字体: 大 中 小 】 时间:2025年09月04日 来源:Journal of Translational Medicine 7.5
编辑推荐:
本研究针对骨关节炎(OA)早期诊断困难的问题,通过检测小鼠和人类血清中血小板反应蛋白-1(TSP-1)浓度,发现其与OA严重程度呈显著负相关。研究人员采用DMM手术诱导创伤后OA(PTOA)和自然衰老OA(ADOA)模型,结合软骨特异性TSP-1敲除小鼠实验,证实血清TSP-1可作为敏感的诊断标志物,ROC曲线下面积达0.883。该研究为OA的无创诊断提供了新思路,成果发表于《Journal of Translational Medicine》。
骨关节炎(OA)作为最常见的退行性关节疾病,全球影响着2.5亿人的膝关节健康。这种以关节软骨降解、骨赘形成为特征的疾病,不仅导致疼痛和功能障碍,更随着人口老龄化成为全球性健康挑战。然而当前诊断主要依赖影像学检查,存在早期敏感性不足、费用高昂或侵入性等问题,迫切需要开发可靠的生物标志物实现早期干预。
在这项发表于《Journal of Translational Medicine》的研究中,Xianda Che等科学家将目光投向了血小板反应蛋白-1(TSP-1)——一种具有多重功能的三聚体糖蛋白。前期研究发现TSP-1通过上调HSP27增强软骨细胞自噬延缓OA进展,但其作为诊断标志物的潜力尚未明确。为此,研究团队设计了一系列精巧实验来验证血清TSP-1与OA的关联性。
研究采用酶联免疫吸附试验(ELISA)检测小鼠和人类样本中的TSP-1浓度,通过创伤后OA(PTOA)和年龄依赖性OA(ADOA)小鼠模型评估疾病严重程度与生物标志物的相关性。建立软骨特异性TSP-1敲除小鼠(AcanCreERT2TSP-1fl/fl)解析血清TSP-1的组织来源,并收集80例不同Outerbridge分级患者的血清和滑液样本进行临床验证。
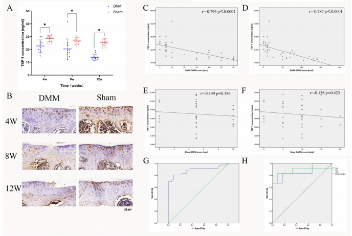
血清TSP-1浓度在PTOA小鼠中降低
通过内侧半月板失稳(DMM)手术诱导OA模型,发现术后4周血清TSP-1即显著下降,早于软骨组织学改变。OARSI评分显示损伤程度与TSP-1浓度呈负相关(r=-0.82),ROC分析显示12周时诊断效能最佳(AUC=0.883)。

ADOA小鼠中TSP-1的年龄非依赖性变化
将18月龄小鼠按OA严重程度分组后,发现仅严重损伤组(18 m.s)TSP-1显著降低,与3月龄组相比下降37.5%(P<0.05),证实其变化与OA而非年龄相关。
软骨源性TSP-1对血清水平的贡献
AcanCreERT2TSP-1fl/fl小鼠实验显示,软骨特异性敲除使血清TSP-1降低42.3%(P<0.05),而心、肝、肺、肾组织表达未受影响,确立软骨是血清TSP-1的重要来源。

人类样本的临床验证
104例患者数据显示,血清和滑液TSP-1随Outerbridge分级升高而递减,IV级患者较0级下降达51.2%。两者浓度显著相关(r=0.76),联合年龄、BMI的多参数模型将诊断AUC提升至0.870。
研究结论深刻揭示了TSP-1作为OA生物标志物的双重价值:既是疾病严重程度的"分子量尺",又参与软骨保护机制。其诊断敏感性随OA进展而增强的特点,特别适合监测中晚期疾病。尽管存在样本量限制和性别失衡等问题,但跨物种的一致性结果(小鼠模型与人类数据)强化了结论的可靠性。该研究为开发无创诊断试剂盒奠定基础,未来或可通过定期检测血清TSP-1实现OA的早期预警和疗效评估,改善全球OA管理策略。