
-
生物通官微
陪你抓住生命科技
跳动的脉搏
顶刊认证!吉玛基因修饰siRNA助力破解癌症化疗耐药机制
【字体: 大 中 小 】 时间:2026年01月20日 来源:吉玛基因
编辑推荐:
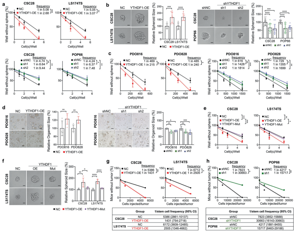
近日,一篇发表在 Signal Transduction and Targeted Therapy(影响因子52.7)的重磅研究就选择了吉玛基因(GenePharma)修饰siRNA作为核心实验工具,成功解析了YTHDF1通过调控NOTCH1翻译促进结直肠癌干细胞干性和化疗耐药的关键机制。
近日,一篇发表在 Signal Transduction and Targeted Therapy(影响因子52.7)的重磅研究[1],就选择了吉玛基因(GenePharma)修饰siRNA作为核心实验工具,成功解析了YTHDF1通过调控NOTCH1翻译促进结直肠癌干细胞干性和化疗耐药的关键机制。这项由香港中文大学团队完成的研究,通过靶向m6A阅读蛋白YTHDF1,成功抑制了NOTCH1诱导的癌症干细胞性,为克服化疗耐药提供了全新策略。
下面让我们一起解读这项研究,并了解吉玛基因修饰siRNA如何助力科研突破,赋能制药研究。
先睹为快:52.7分SCI的核心发现与实验支撑
本研究聚焦结直肠癌干细胞(CSCs)这一肿瘤治疗的关键靶点。研究团队发现,m⁶A阅读器YTHDF1在结直肠癌干细胞中高表达,通过直接结合m⁶A修饰的NOTCH1 mRNA的3'UTR,促进其翻译,进而增强肿瘤干细胞干性、促进肿瘤发生和化疗耐药。

这一关键机制的验证过程中,研究团队采用吉玛基因2′-O-Methyl修饰siRNA特异性沉默NOTCH1基因,成功逆转了YTHDF1过表达带来的干细胞自我更新能力增强、球状体形成增多等表型,为“YTHDF1-NOTCH1轴调控结直肠癌干细胞干性”的核心结论提供了直接实验证据。

为什么顶尖研究选择吉玛基因修饰siRNA?
在基因沉默实验中,普通siRNA常常让科研人头疼:稳定性差、易被核酸酶降解,体内实验效果大打折扣;免疫原性高,可能引发非特异性免疫反应,干扰实验结果;靶向性不足,难以精准作用于目标细胞……
而吉玛基因2′-O-Methyl修饰siRNA,通过精准的化学修饰,完美攻克了这些难题:
• 降低免疫原性,提升实验安全性:有效减少动物体内因注射siRNA导致的细胞因子产生,避免非特异性免疫反应对实验结果的干扰,尤其适合高剂量给药、长期毒性评估等临床前研究场景。
• 增强核酸酶抗性,延长作用时间:显著提升siRNA在血清中的稳定性,避免快速降解,让基因沉默效果更持久,减少实验给药次数,降低实验操作复杂度。
• 提升靶向结合力,保障沉默效率:在优化稳定性和安全性的同时,不影响RISC复合物激活,能精准结合靶标RNA,确保高效的基因沉默效果,让实验结果更可靠。

在这项研究中,修饰siRNA的优势得到了充分体现:在AOM/DSS诱导的结直肠癌模型中,通过VNP(囊泡样纳米颗粒)递送吉玛基因的修饰siYTHDF1,显著抑制了肿瘤生长,并与化疗药物产生协同效应。
不止于甲氧修饰:修饰siRNA从"可选"到"必选"的多元应用场景
除了2′-O-Methyl修饰,吉玛基因还拥有全面的修饰siRNA产品矩阵,针对不同科研与制药研究场景,提供精准解决方案。毕竟,不同的实验需求,需要不同“定制化”的修饰策略:
• 动物体内实验:我们推荐采用2′-F修饰与硫代磷酸酯键(PS)修饰的组合策略。研究表明,2′-F修饰能通过抵抗核酸酶降解,显著增强siRNA在血清中的稳定性;而PS修饰则进一步延长其在体内的半衰期,并改善其药代动力学性质[2, 3]。这种组合策略能有效克服普通siRNA在体内快速降解的瓶颈,实现更持久、更高效的基因沉默,从而减少实验动物的给药频率,优化实验设计,并提高数据的可靠性。
• 肝靶向治疗研究:GalNAc修饰siRNA是不二之选,可实现精准肝脏靶向,在非酒精性脂肪性肝炎(NASH)、高胆固醇血症等肝病相关研究中表现卓越,助力肝靶向药物开发。
• 难转染细胞研究:胆固醇偶联修饰siRNA能显著提高细胞摄取效率,无需脂质体转染试剂,即可轻松穿透神经元、原代细胞等难转染细胞,让肿瘤研究、神经科学研究更顺畅。
• 机制深入研究:荧光标记修饰siRNA可实现实时追踪,清晰观察siRNA在细胞内的定位和转染效率,助力基因沉默机制的深度解析,让实验结果更直观、更有说服力。如本研究所示,通过稳定、高效的基因沉默,可深入探索YTHDF1-NOTCH1轴在癌症干细胞中的作用机制。
从基础科研的基因功能验证,到临床前药物开发的靶点验证、药效评估,修饰siRNA已从“可选项”变成“必选项”,成为突破研究瓶颈的关键工具。
选择吉玛基因:不止是优质产品,更是可靠伙伴
能获得顶尖科研团队的青睐,背后是吉玛基因二十年深耕siRNA领域的技术沉淀。作为亚洲最大的小核酸生产商,吉玛基因的核心优势早已深入人心:
• 技术硬实力:拥有国际先进水平的siRNA化学合成全部核心技术,涵盖RNA单体合成、多种核苷酸化学修饰、核酸荧光标记等关键技术,搭建了基因编辑、病毒质粒构建与包装、细胞技术、动物模型四大核心技术平台。截止2025年底,获授权专利71项,累计SCI引用文献80000多篇,技术壁垒行业领先。
• 全产业链布局:从关键原料RNA单体到小核酸药物合成,实现上下游贯通的产业链垂直整合。 拥有规范的 SPF 级动物房和强大的细胞功能检测平台,可开展从细胞到动物的全方位药效、药理评价。建设 1500 平方米 RNAi 药物中试车间,实现从技术研发到产业转化的无缝衔接。已帮助药企开发了10多个小核酸药物,有的已经IND(Investigational New Drug),有的具备BIC(Best in Class)和FIC(First in Class)潜力,在国际大会上进行了口头报告,即将与MNC(Multi-National Company)完成BD (Business Development)。
• 权威质量认证:通过ISO9001和ISO13485质量管理体系认证,提供超出行业标准的QC报告(HPLC、MS等),确保每一批产品都符合科研与制药的严格要求。
• 全方位服务支持:组建专业技术支持团队,提供从序列设计、修饰策略选择到实验方案优化的一站式咨询服务;建立完善的IP保护体系,为客户创新研究保驾护航。
• 成果转化好伙伴:创立20多年来,吉玛基因除了做好科研服务,同时与高校、医院的科研人员合作开展了多个研发项目,在国际刊物上发表了几十篇高水平科研成果,包括Science Translational Medicine(影响因子14.6)等顶级期刊,申请的专利部分已经转让。吉玛基因正在利用在小核酸药物开发方面的丰富经验及开发资金支持,帮助科研人员将科研成果向小核酸药物转化。
科研路上,好工具助你事半功倍
从普通siRNA到修饰siRNA,技术的升级正在推动科研效率的飞跃。吉玛基因修饰siRNA获52.7分SCI顶刊背书,正是实力的最好证明。
无论你是正在开展基础基因功能研究的研究生,还是致力于肿瘤、肝病等领域药物开发的科研人员,吉玛基因都能为你提供定制化的修饰siRNA解决方案。
RNA找吉玛。吉玛基因,助力每一位科研人,将研究想法转化为高分成果!欢迎联系我们的技术顾问,一对一为你定制最优实验方案~
热线:400-690-0195
官网:www.genepharma.com
参考文献:
1. Cheung, H., Chen, H., Chen, D. et al. YTHDF1 targets the chemotherapy response by suppressing NOTCH1-induced stemness in colorectal cancer. Sig Transduct Target Ther 10, 409 (2025). https://doi.org/10.1038/s41392-025-02507-1
2. Dowdy, S. Overcoming cellular barriers for RNA therapeutics. Nat Biotechnol 35, 222–229 (2017). https://doi.org/10.1038/nbt.3802
3. Deleavey, G.F. & Damha, M.J. et al. Designing chemically modified oligonucleotides for targeted gene silencing. Chemistry & Biology, 19(8), 937-954(2012). https://doi.org/10.1016/j.chembiol.2012.07.011