《Marine Biotechnology》:Production of Biopharmaceutical Proteins from Scallop Hemocytes as a Bioreactor Using Improved Transfection Conditions
编辑推荐:
本研究旨在应对传统哺乳动物细胞与大肠杆菌(E. coli)生物制药生产平台在蛋白质翻译后修饰缺乏与病毒污染风险等方面的局限。研究人员开发了一种利用虾夷扇贝(Mizuhopecten yessoensis)原代血细胞培养物作为生物反应器的新型平台。通过优化转染条件,成功实现了重组人生长激素(hGH)的表达,并证实了重组人促红细胞生成素(hEPO)的分泌。这项研究首次证明了人类基因在软体动物细胞中的表达,为体外生物制药生产提出了一种具有潜力的新平台。
在生物医药领域,蛋白质类药物——即生物制药,如胰岛素、生长激素和各类抗体,已成为治疗多种疾病的关键。目前,这些药物主要依靠哺乳动物细胞(如CHO细胞)或细菌(如大肠杆菌E. coli)来生产。然而,这两种主流“工厂”各有其局限:哺乳动物细胞虽能进行复杂的人类样蛋白质加工,但存在病毒污染的风险;而细菌系统则无法完成许多蛋白质必需的翻译后修饰,如糖基化,这可能影响药物的功能与稳定性。因此,科学家们一直在寻找更安全、更高效的替代生产平台。
近期,一项发表在《Marine Biotechnology》上的研究,将目光投向了海洋——具体而言,是餐桌上常见的虾夷扇贝(Mizuhopecten yessoensis)。研究人员创新性地提出,可以利用扇贝的血细胞作为微型“生物反应器”来生产人类蛋白质药物。这听起来或许有些不可思议,但扇贝血细胞拥有其独特优势:它们易于从血液中大量、洁净地获取,且培养温度较低(10–20°C),这有助于抑制常见细菌和病毒的增殖。更重要的是,此前研究发现,一种源自双壳类病毒感染病毒(Ostreid herpesvirus-1, OsHV-1)的启动子,能在双壳类细胞中驱动极强的基因表达活性,这为利用扇贝细胞表达外源蛋白提供了可能。
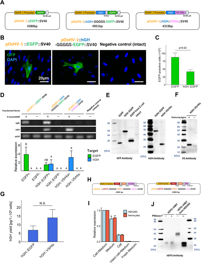
为了验证这一设想,研究团队首先需要为扇贝血细胞这座“新工厂”建立高效的生产流水线。他们系统地优化了在12孔板中的细胞培养和转染条件,涉及四个关键参数:青霉素-链霉素(PS)浓度、接种细胞数量、血淋巴与培养基的比例以及转染试剂量。最终确定的最优条件为:PS浓度20 U/mL,接种2 × 106个细胞/孔,将600 μL稀释血淋巴与300 μL双倍浓度L-15(L15×2)培养基混合,并向900 μL含细胞的培养基中加入200 μL X-tremeGENE转染复合物。
材料与方法关键点概述:
研究使用了来自日本陆奥湾养殖场的成年虾夷扇贝,采集其血淋巴获取原代血细胞进行培养。核心实验技术包括:构建带有不同标签(EGFP、V5/His、HiBiT)的人生长激素(hGH)和人促红细胞生成素(hEPO)表达载体;使用化学转染试剂将载体导入优化培养后的扇贝血细胞;通过荧光显微成像、定量PCR(RT-qPCR)、蛋白质免疫印迹(Western blot)和酶联免疫吸附测定(ELISA)等多层次技术检测目标蛋白的表达与产量;利用HiBiT检测系统分析hEPO的分泌效率;并通过肽-N-糖苷酶F(PNGase F)处理评估蛋白质的N-连接糖基化模式。
研究结果
1. 建立最大化扇贝血细胞蛋白质产量的培养与转染条件
研究人员通过以增强型绿色荧光蛋白(EGFP)为报告基因,评估了不同条件下转染后EGFP阳性细胞的数量,从而确定了前述最优条件组合。该条件显著提升了转染效率,为后续生产重组蛋白奠定了基础。
2. 扇贝血细胞中hGH的检测与定量
在最优条件下,研究人员使用了两种携带不同标签(EGFP或V5/His)的hGH表达载体。荧光成像直接观察到了血细胞中hGH::EGFP融合蛋白的表达。RT-qPCR在mRNA水平确认了hGH的表达,并且表达量存在载体大小依赖性(较小的hGH::V5/His表达更高)。Western blot在蛋白质水平分别用抗EGFP和抗hGH抗体检测到了预期大小的条带。特别地,在非还原条件下进行的Western blot显示hGH::V5/His蛋白条带发生迁移,表明在扇贝血细胞中表达的hGH形成了分子内二硫键,这是其正确折叠和具有生物活性的关键标志。最后,通过ELISA定量,测得hGH::V5/His的产量最高,达到13.92 ± 4.77 pg/1 × 10
6个细胞。

3. 确认扇贝血细胞的hEPO分泌能力与糖基化模式
为了评估扇贝血细胞生产更复杂蛋白质的能力,研究人员表达了带有HiBiT标签的hEPO。HiBiT检测显示,扇贝血细胞能够将约四分之三表达的hEPO::HiBiT蛋白分泌到培养基中,其分泌效率与人类HEK293细胞系相当。然而,Western blot分析结合PNGase F处理表明,从血细胞分泌的hEPO::HiBiT蛋白未检测到N-连接糖基化,这与在HEK293细胞中表达的、经历糖基化修饰的hEPO不同。
结论与讨论
这项研究首次成功优化了虾夷扇贝原代血细胞培养的转染条件,并在此基础上,首次在分子(mRNA)和蛋白质水平上证实了人类基因(hGH和hEPO)能在软体动物细胞中成功表达。其中,表达的hGH被证实形成了正确的分子内二硫键,而hEPO则展示了高效的分泌能力。这标志着扇贝血细胞作为一种源自可食用海洋无脊椎动物的新型生物反应器平台概念的验证。
该平台具备多项潜在优势:血细胞易于获取、培养温度低可能降低污染风险、以及利用强大的OsHV-1启动子实现高效表达。然而,研究也指出了当前的局限性:首先,表达的蛋白质产量仍低于其他已建立的平台(如鱼类、昆虫细胞等),这可能与原代细胞个体间转染效率差异大有关;其次,表达的hEPO缺乏N-连接糖基化,提示扇贝细胞的糖基化机制可能与哺乳动物不同,这可能影响某些需要特定糖基化模式才能发挥功能的治疗性蛋白质的活性。因此,未来需要对表达的蛋白质进行生物活性验证,并深入探究软体动物细胞的蛋白质修饰能力。
尽管如此,这项研究为生物制药生产开辟了一条全新的路径。随着扇贝细胞系建立技术的发展(如近期在栉孔扇贝中建立的细胞系)以及对扇贝造血干细胞认识的深入,未来有望解决原代细胞的变异性问题,从而推动这一海洋细胞平台走向实际应用,为可持续和安全的生物制药生产提供新的选择。