
-
生物通官微
陪你抓住生命科技
跳动的脉搏
不同鸡枞菌“香气”有别:挥发性标志物助力真菌化学分类
【字体: 大 中 小 】 时间:2026年03月05日 来源:中国科学院昆明植物研究所
编辑推荐:
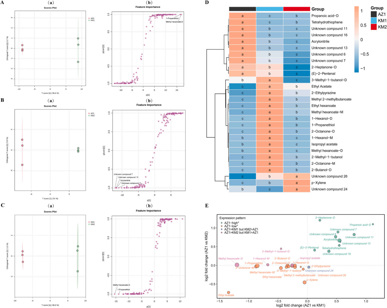
图 2? 差异挥发性化合物的鉴定与比较( A-D )以及表达模式( E ) 该研究成果以 Discrimination of three Termitomyces species by HS-GC-IMS volatile profiles combined with biomarkers 为题发表于食品科技领域期刊 Food Chemistry 上
鸡枞菌(蚁巢伞属,Termitomyces?R. Heim)是与大白蚁亚科Macrotermitinae共生的一类野生食药用真菌。蚁巢伞菌肉酷似鸡肉,烹饪时鲜味浓郁,其独特的感官品质深受消费者喜爱,具有很高的市场价值。目前常用分子生物学技术结合形态学描述对蚁巢伞物种进行分类学鉴定。至今,已有68个蚁巢伞物种被报道,其中44个种含有分子数据。
研究表明,当前真菌分类鉴定正逐步趋向于采用多相方法,即融合形态观察、分子生物学技术及化学分类学来精准确定物种分类地位。其中,挥发性有机化合物(VOCs)作为化学分类中一类关键的代谢物指标,不仅是影响蘑菇气味特性的主要因素,也为物种鉴定与系统演化研究提供了新的视角。然而,基于VOCs谱分析在大型真菌化学分类中的应用报道较少,尤其在蚁巢伞属中的应用研究也尚未见报道。为此,中国科学院昆明植物研究所山地中心研究团队联合泰国研究团队对三种蚁巢伞(T. titanicus,T. intermedius和T. bulborhizus)进行挥发性谱分析。

图1?蚁巢伞真菌:(A)?T. titanicus;(B)?T. intermedius;(C-D)?T. bulborhizus
该研究利用HS-GC-IMS(顶空-气相色谱-离子迁移谱)技术共得到142种挥发性化合物,通过比对保留指数(Retention index,RI)、保留时间(Retention time,RT)和漂移时间(Drift time,DT)进行定性分析,共鉴定出已知化合物117种,并根据化学性质将化合物分为18类。这些挥发性成分主要包含醇类、醛类、酮类以及酯类等。主成分分析(PCA)结果表明,三种蚁巢伞真菌可以根据差异挥发性化合物进行区分。基于正交偏最小二乘判别模型(OPLS-DA)的VIP值>1.5,共筛选出28种差异挥发性化合物作为潜在的生物标记物。结合差异挥发性化合物的相对浓度、VIP值,以及表达模式,己酸甲酯-D和1-丙硫醇被鉴定为T. intermedius的挥发性标记物,丙烯腈被鉴定为T. titanicus的主要标记物。
综上所述,该研究首次报道了三种蚁巢伞真菌(T. titanicus,T. intermedius和T. bulborhizus)的挥发性化合物指纹图谱,并系统表征了可用于区分这些物种的差异标志物。该研究强调,基于挥发物的差异标志物可作为蘑菇化学分类的一种有效工具,具有巨大的应用潜力。

图2?差异挥发性化合物的鉴定与比较(A-D)以及表达模式(E)
该研究成果以Discrimination of three Termitomyces species by HS-GC-IMS volatile profiles combined with biomarkers为题发表于食品科技领域期刊Food Chemistry上。昆明植物所和泰国清迈大学联合培养博士研究生陶倩倩为论文第一作者,泰国清迈大学Itthayakorn Promputtha副教授、南非斯坦陵布什大学Peter E. Mortimer教授和昆明植物研究所胡宇蔚博士后为共同通讯作者。研究工作得到了云南省科技厅项目(202302AE090023和202303AP140001)、国家自然科学基金(42307168和W2412011)等项目的资助。