
-
生物通官微
陪你抓住生命科技
跳动的脉搏
成都生物所方光战团队在小鼠社会等级调控的神经机制方面取得进展
【字体: 大 中 小 】 时间:2026年03月06日 来源:中国科学院成都生物研究所
编辑推荐:
上述研究以“Glutamatergic projections from the substantia nigra pars reticulata to the dorsal raphe nucleus regulate male social hierarchies”为题发表于中国科学院1区TOP及Nature Index期刊PLOS Biology
社会等级(social hierarchy)是昆虫、鱼类、爬行类、啮齿类、灵长类及人类等诸多社会性动物中普遍存在的社会结构形式。该组织结构通过反复社会互动(如攻击性遭遇或传递战斗力和统治地位信息的炫耀行为)确定群体内个体等级。社会等级影响动物的行为方式、应对策略及适合度:一方面,社会等级显著影响个体健康、生存和繁殖成功率;另一方面,所有群体成员都能从稳定的等级制度中获益,这种制度通过减少对抗行为进而节省能量并降低身体受伤风险。因此,阐明社会等级潜在的神经机制,对理解个体生活史和种群动态具有重要意义,但社会等级建立与维持的神经机制至今仍未得到充分阐明。
既往研究表明,社会等级形成与维持涉及多个脑区、多条神经环路及多种神经递质,其神经机制相对复杂。其中,中缝背核(dorsal raphe nucleus, DRN)及五羟色胺(serotonin, 5-HT)能系统参与社会互动、奖赏处理及社会等级建立;而黑质网状部(substantia nigra pars reticulata, SNr)与DRN存在广泛连接,DRN 5-HT能神经元和γ-氨基丁酸(γ-aminobutyric, GABA)能神经元均接受来自SNr的谷氨酸能(glutamatergic, Glu)输入。据此推测:SNrGlu神经元以及其向DRN投射的神经环路(SNrGlu-DRN)可能参与小鼠社会等级调控。
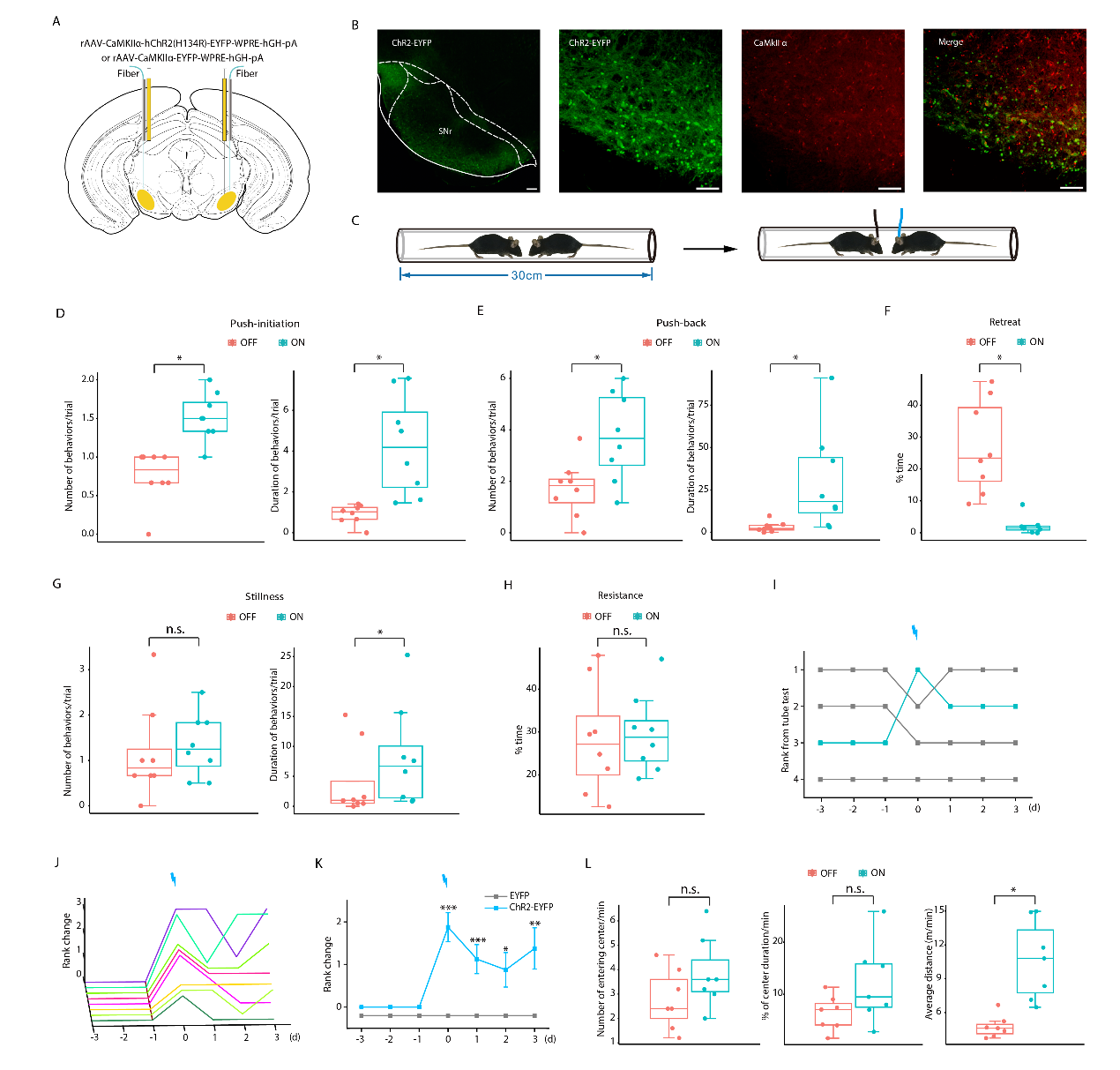
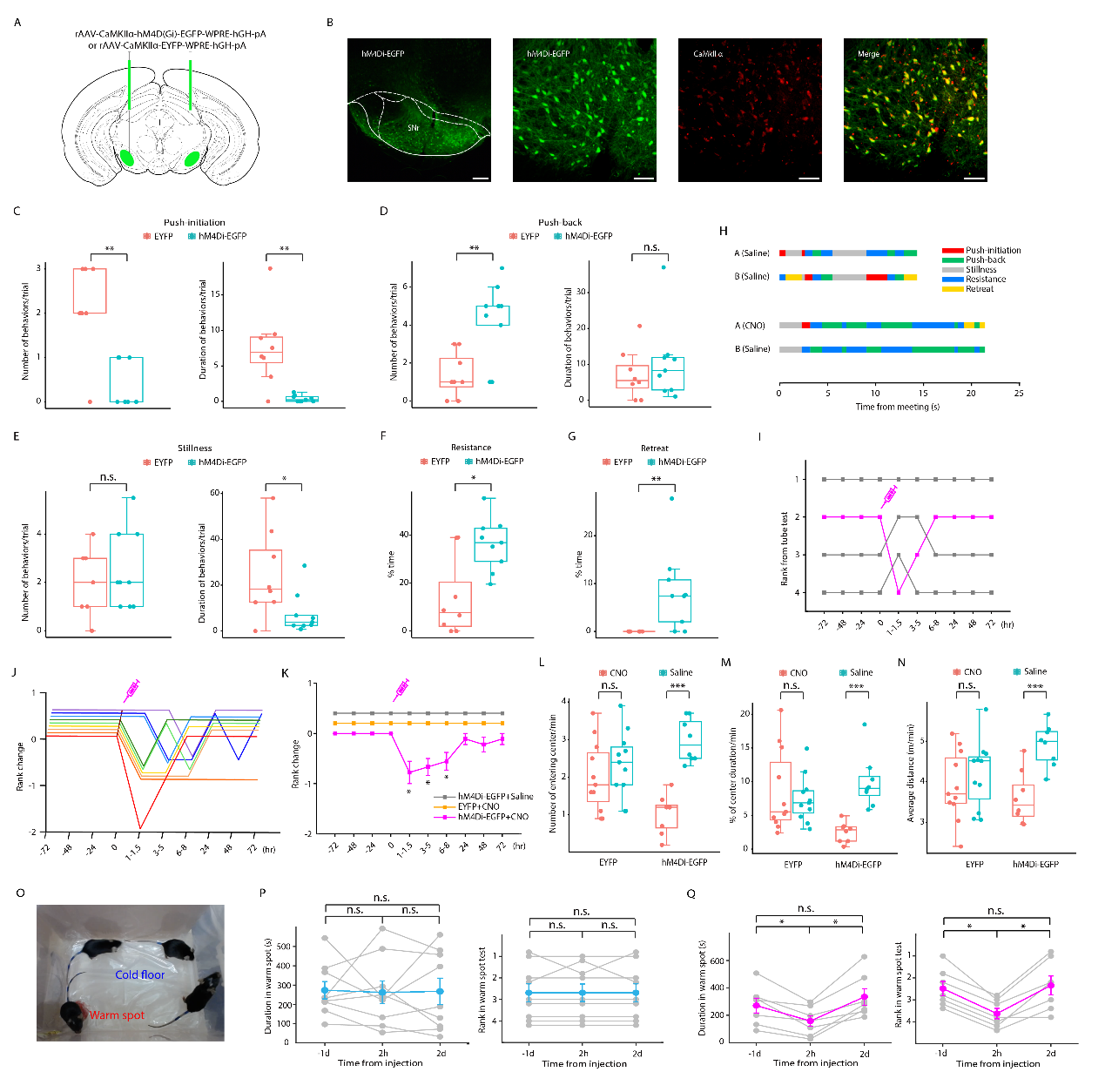
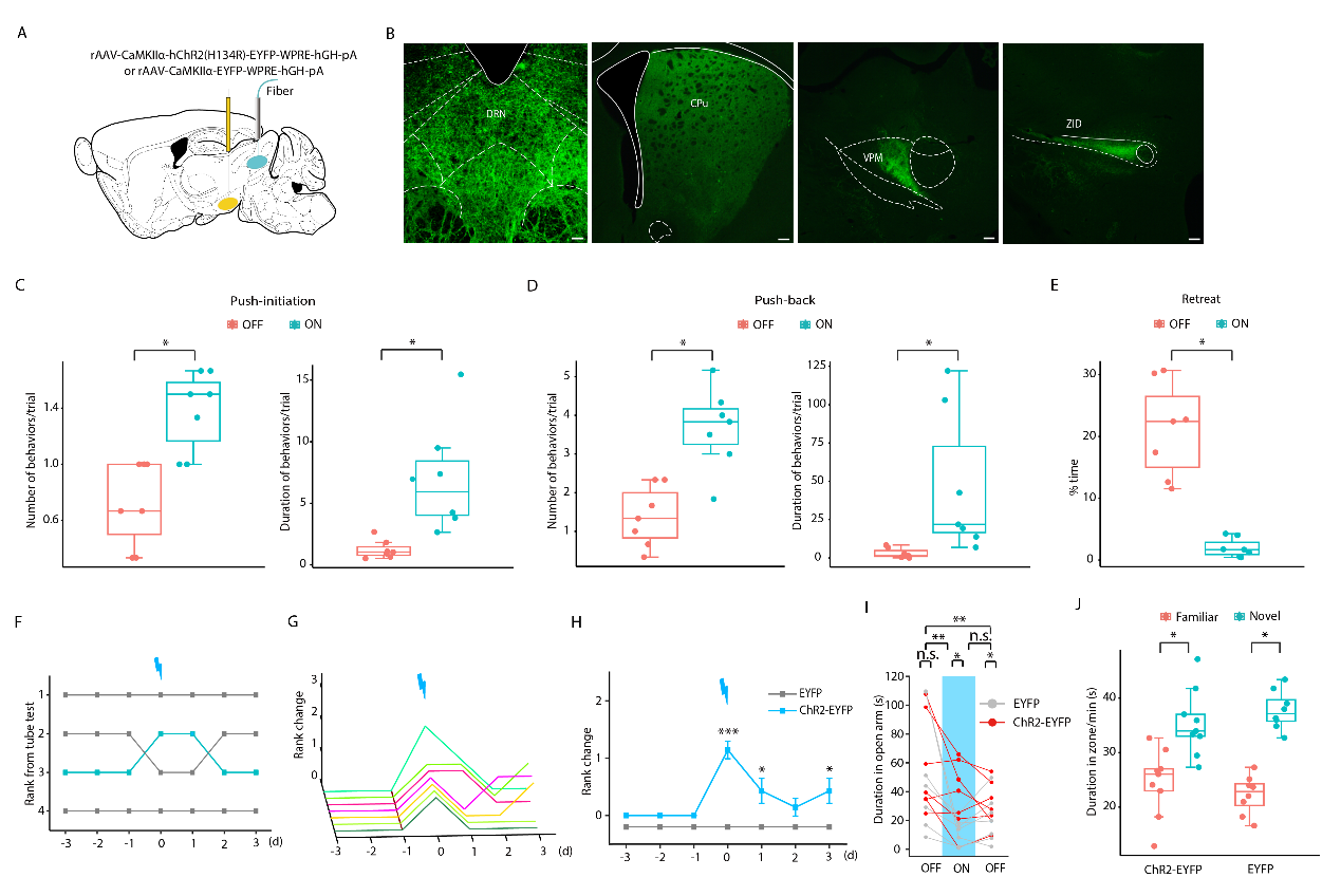
近日,中国科学院成都生物研究所方光战团队综合利用光遗传学、化学遗传学、光纤记录和动物行为学方法探索了SNrGlu神经元及SNrGlu-DRN 神经环路在小鼠社会等级调控中的作用。结果发现:光纤记录显示小鼠在钻管测试中发起努力性竞争行为时,SNrGlu神经元的激活程度显著增强(图1),但无社会竞争的努力行为或社会交互行为时均无类似现象。光遗传激活SNrGlu神经元导致社会等级上升(图2),而抑制这些神经元则产生相反效果(图3)。此外,激活SNrGlu-DRN提升小鼠的社会地位并降低焦虑水平(图4)。这些发现拓展了我们对SNrGlu神经元功能的认识,并强调了其在调控雄性小鼠社会等级中的关键作用。
上述研究以“Glutamatergic projections from the substantia nigra pars reticulata to the dorsal raphe nucleus regulate male social hierarchies”为题发表于中国科学院1区TOP及Nature Index期刊PLOS Biology。中国科学院成都生物研究所在站博士后范艳珠为第一作者,方光战研究员为论文通讯作者。该研究得到四川省自然科学基金项目、河南省重大科技专项和国家自然科学基金项目资助。
原文链接:https://doi.org/10.1371/journal.pbio.3003687

图1. SNrGlu神经元在钻管测试中表现出显著激活模式(D)、小鼠独自穿过测试管(E)和EYFP小鼠在钻管测试中(F)均无类似激活。

图2. 光遗传激活SNrGlu神经元导致小鼠社会等级上升

图3. 化学遗传抑制SNrGlu神经元导致小鼠社会等级下降

图4. 光遗传激活SNrGlu-DRN神经环路导致小鼠社会等级上升