
-
生物通官微
陪你抓住生命科技
跳动的脉搏
生命科学学院陈雪梅教授课题组揭示新型RNA帽子修饰的跨物种分布与动态调控
【字体: 大 中 小 】 时间:2026年03月10日 来源:北京大学新闻网
编辑推荐:
2026年3月4日,北京大学生命科学学院院长、北京大学核糖核酸北京研究中心主任、北大-清华生命科学联合中心陈雪梅院士课题组在Nature Biotechnology发表了题为“Quantification and transcriptome profiling reveal abundant, dynamic and translatable dephospho-...
RNA的5'端帽子结构是基因表达调控网络中的关键节点,它不仅参与维持mRNA本身的分子稳定性,还在翻译起始阶段影响蛋白质合成的效率与精确性。在真核生物中,7-甲基鸟苷(m7G)一直被视为mRNA的经典帽子修饰,其功能机制已被广泛研究和认可。然而,近年来一系列突破性发现改写了这一传统认知:研究者鉴定出多种细胞代谢物,例如烟酰胺腺嘌呤二核苷酸(NAD+)、脱磷酸辅酶A(dpCoA)、黄素腺嘌呤二核苷酸(FAD)、尿苷二磷酸葡萄糖(UDP-Glc)以及尿苷二磷酸N-乙酰葡糖胺(UDP-GlcNAc)等,它们同样可以作为非经典的RNA帽子结构共价连接到RNA的5'末端,暗示了代谢物与RNA调控之间可能存在更为紧密的交互作用。
在这一类新兴的非经典帽子中,脱磷酸辅酶A(dpCoA)虽然早期在原核生物中被鉴定为RNA的非经典帽子之一,但其在真核生物中的存在与功能却长期处于研究盲区:dpCoA修饰是否普遍存在于不同物种、其丰度如何?它又在哪些RNA分子上富集、发挥怎样的生物学效应?这些问题至今缺乏系统性的解答。深入解析dpCoA-RNA的转录组分布特征、序列偏好性、表达模式及其潜在的生物学功能,不仅是填补这一知识空白的关键,更为代谢与基因调控之间的联系提供新的分子桥梁。

论文截图
2026年3月4日,北京大学生命科学学院院长、北京大学“核糖核酸北京研究中心”主任、北大-清华生命科学联合中心陈雪梅院士课题组在《自然-生物技术》(Nature Biotechnology)发表了题为“Quantification and transcriptome profiling reveal abundant, dynamic and translatable dephospho-CoA-capped RNAs”的研究论文。该研究鉴定出特异性识别dpCoA帽修饰的脱帽酶AtNUDT11/15/22,并基于该酶建立了dpCoA-TLC定量方法和dpCoA-CapZyme-seq测序技术,并辅以dpCoA-maleimide-qPCR与APM gel-northern blotting双重验证体系,结合体内翻译报告系统,揭示了dpCoA-RNA跨物种的丰度动态变化,绘制了其全转录组图谱,并确立了其潜在的光照响应功能和可翻译属性。
为了探究dpCoA这种新型RNA帽子修饰在进化上的保守性,研究团队利用核酸酶P1耦联三重四极杆液质联用技术在大肠杆菌、酵母、小鼠、人源细胞以及拟南芥等多种模式生物中检测到了dpCoA帽子修饰的存在。为了解答“dpCoA帽在不同物种中的丰度如何”以及“哪些特定转录本携带dpCoA帽及其有何种生物学功能”这两个核心问题,研究团队利用系统发育分析和体外生化实验验证,筛选出三个高特异性水解dpCoA-RNA的拟南芥NUDIX家族脱帽酶——AtNUDT11、AtNUDT15和AtNUDT22,并进一步解析了AtNUDT11的蛋白晶体结构,构建了其与CoA复合物的分子对接模型,阐明了该酶特异性结合dpCoA并催化焦磷酸键水解的分子机制,为理解dpCoA帽的动态可逆调控提供了结构生物学依据。
为了解答“dpCoA帽在不同物种中的丰度如何”这一问题,研究团队基于AtNUDT11酶开发了dpCoA-TLC的定量检测方法,利用两步生物酶反应和薄层色谱层析实现了跨物种、组织及RNA类别的dpCoA-RNA精确定量。研究发现,dpCoA-RNA的丰度并非恒定,而是随组织类型、发育阶段及培养条件发生变化,暗示dpCoA加帽过程可能受到细胞精密调控,以适应不同的生理状态。
为了解答“哪些特定转录本携带dpCoA帽及其有何种生物学功能”这一问题,研究团队建立了基于AtNUDT11酶的测序方法dpCoA-CapZyme-seq。该测序方法通过AtNUDT11处理,特异性水解dpCoA-RNA的5'末端以连接上测序接头,从而进行高通量测序,首次实现了拟南芥中dpCoA-RNA的全转录组定位和分布图谱。测序结果鉴定出1696个基因的转录本携带dpCoA帽,且这些基因显著富集于光合作用相关通路。研究进一步发现,这些dpCoA-RNA拥有独特的转录起始位点(TSS),并在应对高光胁迫时展现出显著快于m7G-RNA的响应速度。这些发现揭示了dpCoA帽子修饰在特定生理过程及环境适应中的潜在角色,为理解基因表达调控的多样性提供了全新视角。

图1. 拟南芥dpCoA-RNA转录组特征及其生物学功能。 a,dpCoA-TLC生物酶法定量技术示意图。b,拟南芥不同组织dpCoA-RNA含量具有明显差异。c,dpCoA-CapZyme-seq测序技术流程图。d,拟南芥共鉴定到1696个基因产生dpCoA-RNA。e,GO富集分析表明拟南芥dpCoA-RNA主要参与光合作用等过程。f,拟南芥dpCoA-RNA响应高光胁迫
为进一步验证测序数据的可靠性,研究团队建立了两套独立验证体系,以确认这些转录本是否真实携带dpCoA帽子。一是dpCoA-maleimide-qPCR体系,利用maleimide-PEG2-biotin的马来酰亚胺基团与dpCoA的硫醇端发生特异性共价偶联,随后链霉亲和素磁珠富集生物素标记的RNA,最后通过qPCR对富集产物中的dpCoA-RNA进行定量检测。二是APM gel-northern blotting体系,聚丙烯酰胺凝胶中加入的[N-丙烯酰氨基]-苯基氯化汞(APM)与dpCoA帽中的硫醇基发生螯合作用,从而在电泳过程中特异性阻滞dpCoA-RNA的迁移,结合northern blotting杂交,可直接比较dpCoA-RNA与非dpCoA-RNA。通过上述两种方法,研究团队不仅验证了测序数据的可靠性,还发现拟南芥中某些光合作用相关基因的dpCoA-RNA相对丰度可达m7G-RNA的8%至15%,暗示dpCoA帽子修饰在特定转录本中扮演着不容忽视的调控角色。
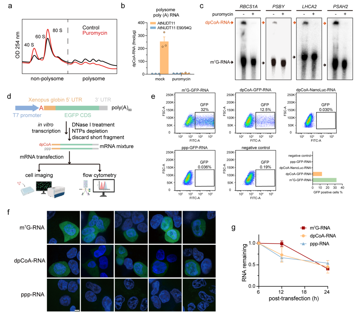
在确认dpCoA-RNA高度保守并具有一定丰度的基础上,研究团队进一步探索其是否具有翻译功能,即dpCoA帽子修饰能否被核糖体识别并指导蛋白质的合成。通过核糖体图谱分析(polysome profiling)和qPCR检测,研究团队发现拟南芥中的dpCoA-RNA并非游离于翻译系统之外,而是与多聚核糖体(polysomes)紧密结合并处于活跃翻译状态。进一步地,研究团队在人源细胞系HEK293T中建立了体内翻译荧光报告系统,通过比较体外转录的dpCoA-RNA、m7G-RNA和未加帽ppp-RNA的EGFP荧光比例,确定帽子修饰对于mRNA翻译效率的影响。结果表明,dpCoA-RNA能在人类细胞中完成翻译过程,但翻译效率低于m7G-RNA(EGFP 阳性细胞比例:m7G-RNA 32%,dpCoA-RNA 12.5%,ppp-RNA 0.036%)。这一发现不仅在机制上更新了人们对非经典帽子结构的认识,也强有力地表明,dpCoA帽子修饰可能参与特定mRNA翻译效率的调控,并且在动植物中具有进化保守性。

图2. dpCoA-RNA具有可翻译属性。 a,蔗糖梯度分离拟南芥多聚合核糖体。b,dpCoA-TLC检测结果表明puromycin翻译抑制剂处理后dpCoA-RNA从多聚核糖体上解离。c,APM gel-northern blotting检测表明puromycin翻译抑制剂处理后特定基因dpCoA-RNA从多聚核糖体上解离。d,细胞内dpCoA-RNA翻译体系示意图。e,流式细胞仪显示m7G-GFP-RNA与dpCoA-GFP-RNA均能在转染细胞中表达出荧光蛋白。f,共聚焦显微观察显示m7G-GFP-RNA与dpCoA-GFP-RNA转染细胞能表达GFP荧光。g,转染后细胞体内各类型体外转录RNA的稳定性
本研究不仅揭示了dpCoA作为一类动态变化的非经典RNA帽子结构在真核生物中的普遍分布,还构建了一套涵盖定量检测、高通量测序及生化验证的完整技术体系。这一发现将细胞代谢物与RNA修饰调控关联起来,为后续探究代谢物通过RNA修饰参与基因表达调控的机制奠定了基础,也为理解RNA修饰调控网络提供了新视角。
陈雪梅和北京大学生命科学学院助理研究员胡昊为本文的共同通讯作者。胡昊、北京大学生命科学学院2023级博士研究生张琦玥为本文的共同第一作者。哥伦比亚大学Liang Tong教授、中国科学院动物所李幸研究员、天津师范大学马轩副教授和华南农业大学尤辰江教授也参与了本项工作,并作出了重要贡献。北京大学生命科学学院吴虹教授、刘君研究员以及北京大学“核糖核酸北京研究中心”温翰研究员对本工作提供了支持与帮助。本研究得到了国家重点研发计划、北京大学“核糖核酸北京研究中心”、国家自然科学基金、北京市自然科学基金等项目和机构的支持。