
-
生物通官微
陪你抓住生命科技
跳动的脉搏
【科研动态】Horti Res | 华中科技大学生命学院栗茂腾教授联合中国农科院油料所顿小玲研究员构建了首个商...
【字体: 大 中 小 】 时间:2026年03月10日 来源:华中科技大学生命与科学技术学院
编辑推荐:
近日,栗茂腾教授团队联合中国农业科学院油料作物研究所的顿小玲研究员在HORTICULTURE领域排名第1的Horticulture Research期刊发表了题为“A Small-scale CRISPR Mutant Library in Rapeseed of Commercial Cultivar Zhongshuang 11”的研究论文
油菜是我国第一大油料作物,新种质创建和功能基因挖掘是当前重要的研究方向。甘蓝型油菜是异缘四倍体植物,因其基因组复杂且冗余度高,故传统物理诱变和化学诱变等方法对新种质创建和基因挖掘所需时间长且效率相对较低。CRISPR-Cas9技术因其高效和靶向精准等优势而被广泛用于新种质构建和基因功能研究,以及突变体库构建。以优良品种作为受体构建突变体库,对高通量挖掘功能基因、批量优异种质创制和实际育种实践具有重要意义。
近日,栗茂腾教授团队联合中国农业科学院油料作物研究所的顿小玲研究员在HORTICULTURE领域排名第1的Horticulture Research期刊发表了题为“A Small-scale CRISPR Mutant Library in Rapeseed of Commercial Cultivar Zhongshuang 11”的研究论文。该研究在前期工作基础上(He et al., 2023, Genome Res),以我国优良的甘蓝型油菜品种“中双11号”(ZS11)为受体,成功构建了一个小型CRISPR-Cas9靶向敲除突变体库,获得了系列功能基因发生编辑的新种质。通过对两个候选基因BnFAB1B和BnEDA32的功能验证,揭示了它们在种子油脂代谢中的关键调控作用。
ZS11是我国长江流域主推的优质高产油菜品种,但其遗传转化效率低,尤其是再生困难,限制了其在高通量基因编辑中的应用。本研究首先优化了基于ZS11的再生和遗传遗传转化体系,成功建立了适合ZS11的高效、稳定的遗传转化与再生体系。利用优化后的转化体系,基于前期构建的包含18,414条sgRNA的农杆菌文库对ZS11进行了遗传转化,成功获得了326个T0代转基因株系。对首批139个株系进行分析,发现阳性率达94.2% (图1)。进一步编辑分析表明,在114个株系中,68.4%的植株发生了基因编辑(高于前期J9709库的55.8%)。
图1. 再生株系的sgRNA序列鉴定及靶点突变分析
对该突变体库田间表型考察发现,T0代群体展现出丰富的表型变异,包括株高、株型、种子含油量及脂肪酸组成等(图2)。如突变体ZS0193-T0表现出了矮化紧凑的株型,经鉴定其BnUUAT1同源拷贝(BnUUAT1.C09)被敲除;该基因为UDP-糖酸转运蛋白,在茎中优势表达,其突变可能影响了细胞壁合成或激素运输。在种子性状方面,突变体ZS0108-T0的含油量较野生型显著降低31.2%,同时伴有种子形态异常和萌发根长变短。基因型鉴定发现其BnER-ANT1.C09基因发生了小片段缺失。该基因编码内质网腺嘌呤核苷酸转运蛋白,在拟南芥中的同源基因已被报道影响种子发育和油分积累。
图2. 突变体库的表型考察结果及突变基因鉴定
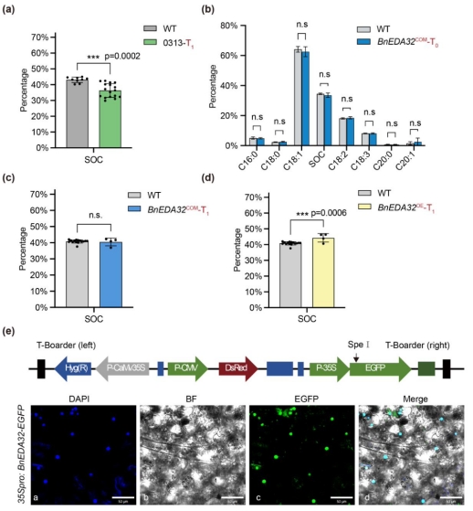
在前期工作基于J9709构建的突变体库中,发现单个BnFAB1B同源拷贝敲除的株系T0代含油量提高了26.8%(He et al., 2023, Genome Res)。本研究中,该株系T1代的含油量仍显著提高4.8%,证明了该表型的稳定性。为探究该基因所有拷贝敲除的效果,创制了bnfab1b多拷贝突变体。结果显示,无论是T0还是T1代,四个拷贝全部敲除的株系含油量也显著增加(T1代提高1.4%)。这证实BnFAB1B是油菜种子油脂积累的负调控因子。该研究还对前期工作发现的另一个候选基因BnEDA32进行深入的验证(敲除该基因会导致种子含油量显著降低),并创制了BnEDA32基因突变体的互补株系。结果显示,在敲除突变体中重新引入BnEDA32基因后,能够完全恢复种子的含油量至野生型水平(图3)。相反,过表达BnEDA32则使含油量显著提高8.4%。这些结果明确证实BnEDA32是油脂积累的正向调控因子。

图3. BnEDA32基因功能的验证及其亚细胞定位
本研究不仅为甘蓝型油菜提供了一个基于优良品种ZS11的宝贵突变体资源,也为油菜含油量等重要农艺性状的分子改良提供了新的基因靶点。
栗茂腾教授和中国农业科学院油料作物研究所顿小玲研究员为通讯作者,硕士毕业生曾粲与博士毕业生何坚杰(现为纽约大学/纽约基因组中心博士后)为论文共同第一作者。华中科技大学在读博士生栗健朔、樊仕鹏、吴明丽、程鑫、夏雨田也参与了此项研究。该研究得到了国家重点研发计划项目 (2024YFD1200402, 2023YFD1201401)等资助。
原文链接:https://academic.oup.com/hr/advance-article/doi/10.1093/hr/uhag087/7999813