
-
生物通官微
陪你抓住生命科技
跳动的脉搏
生命科学学院李毓龙实验室开发新型荧光探针,解码前列腺素E2在炎症与癫痫状态下的时空动态差异
【字体: 大 中 小 】 时间:2026年03月17日 来源:北京大学新闻网
编辑推荐:
该研究成功开发了首个用于检测前列腺素E2(PGE2)的遗传编码荧光探针GRABPGE2-1.0,并借助大视场成像技术,首次观察到了PGE2在炎症状态与癫痫发作时“一慢一快”的响应,深入揭示了大脑在这两种不同病理条件下PGE2释放的时空动态差异。
前列腺素E2(Prostaglandin E2,PGE2)是人体内含量最为丰富的脂质信号分子之一,其在机体稳态维持、免疫调节及生殖等多种生理过程中发挥着关键的调控作用。作为一种重要的炎症介质,PGE2与炎症反应、发热及多种神经系统疾病的发生和发展密切相关。PGE2主要由环氧合酶(COX)和前列腺素E2终端合成酶(PGES)通过催化花生四烯酸形成。在临床中,抑制PGE2合成关键酶COX的活性(如广泛使用的非甾类抗炎药)一直是缓解疼痛、炎症和发热的经典策略。然而,PGE2在体内释放的动态变化规律仍不明确。在不同生理或病理状态中,PGE2的来源、释放模式及其发挥的功能均可能存在显著差异。精准解析PGE2在活体内的动态变化不仅有助于在机制层面上深入解析病理状态下的信号调控网络,更能为探索精准治疗策略提供坚实依据。传统的检测方法(如微透析结合质谱、酶联免疫吸附测定等)通常存在侵入性强、时空分辨率较低,以及难以在活体动物中应用等局限,因此,开发一种高灵敏度、高特异性以及高时空分辨率在体检测PGE2水平动态的新方法,是深入探究其功能与作用机制的关键一步。
2026年3月13日,北京大学生命科学学院李毓龙教授团队在Neuron杂志上发表了题为“A genetically encoded fluorescent sensor for monitoring spatiotemporal prostaglandin E2 dynamics in vivo ”的研究论文。该研究成功开发了首个用于检测前列腺素E2(PGE2)的遗传编码荧光探针GRABPGE2-1.0,并借助大视场成像技术,首次观察到了PGE2在炎症状态与癫痫发作时“一慢一快”的响应,深入揭示了大脑在这两种不同病理条件下PGE2释放的时空动态差异。李毓龙实验室长期致力于发展神经递质和神经调质荧光探针,这也是该团队继成功开发单胺类、胆碱类、嘌呤类、神经肽及内源性大麻素探针后,在脂质信号分子检测技术领域取得的又一重要突破。

论文封面
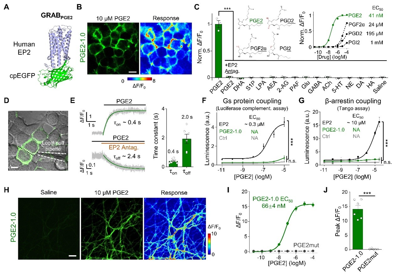
在这一工作中,李毓龙实验室运用GRAB探针策略(GPCR-Activation Based Sensor),以人类PGE2受体(EP2)为骨架,将循环重排的绿色荧光蛋白(cpEGFP)插入其第三胞内环(ICL3)。经过对插入位点的系统筛选、连接肽段的系统性优化,最终得到了表现最优的荧光探针GRABPGE2-1.0(简称PGE2-1.0)。在HEK293T细胞和原代神经元中,PGE2-1.0都表现出了良好的膜定位。神经细胞中表达的PGE2-1.0探针对外源加入的PGE2表现出约1300%的荧光信号响应(ΔF/F0: ~1300%)和约66 nM的亲和力(EC50:~66 nM)。同时,该探针具备极高的分子特异性,对结构相似的其他前列腺素类物质(如前列腺素PGD2、PGF2α、前列环素PGI2)以及经典的神经递质和神经调质都几乎不响应。此外,PGE2-1.0能够在秒级时间尺度上快速响应PGE2的浓度变化,且不激活GPCR下游的信号通路,从而保证探针表达时不会干扰正常的生理活动(图1)。

图1 PGE2-1.0探针在体外培养细胞上的表现
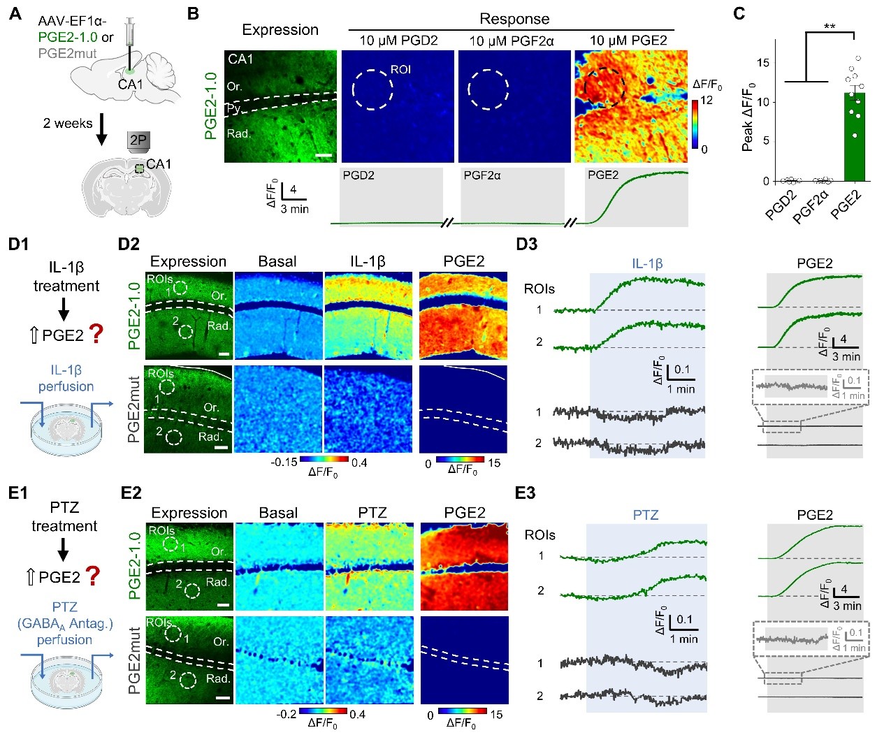
为了验证该探针检测内源PGE2动态变化的能力,作者借助AAV病毒将PGE2-1.0探针表达在小鼠海马CA1区域,并在急性脑切片中成功记录到了内源性PGE2的变化:在应用促炎细胞因子IL-1β模拟炎症状态时,以及使用GABAA受体拮抗剂PTZ模拟神经元过度兴奋的癫痫发作状态时,PGE2-1.0探针均检测到了显著的荧光信号上升,证明了该探针能够可靠地报告组织水平内源性PGE2的动态释放(图2)。

图2 PGE2-1.0探针在急性脑切片中对内源PGE2水平的检测
PGE2是大脑中调控炎症反应和发烧的关键介导因子,作者通过光纤记录技术检测了在脂多糖(LPS)诱导的急性炎症模型中,小鼠视前区正中核(MnPO)的PGE2水平。研究发现,LPS注射引发了PGE2水平长达数小时的持续缓慢上升,并伴随小鼠体表温度的下降(高剂量LPS引发的失温状态),而预先注射COX抑制剂吲哚美辛(Indomethacin)则能显著抑制这一过程。更为有趣的是,结合双色大视场成像技术,作者在全皮层范围内对比了炎症(IL-1β诱导)和癫痫(红藻氨酸KA诱导)状态下PGE2水平的时空动态。结果显示,急性炎症模型中PGE2信号维持了缓慢持续上升的模式,而在癫痫模型中PGE2信号会在癫痫发作后数分钟内迅速且广泛地在全皮层升高,这一发现与传统观点中PGE2主要参与癫痫后期慢性炎症阶段的认识不尽相同。进一步分析显示,癫痫引发的PGE2信号上升和下降的速度远快于炎症模型,且信号峰值也显著更高(图3)。

图3 PGE2-1.0探针揭示大脑中炎症和癫痫模型下PGE2动态的显著时间差异
进一步深入分析发现,PGE2的释放在这两种病理模型中还存在显著的空间差异。癫痫模型中PGE2反应最强烈的区域主要集中在皮层前部;而在炎症模型中,PGE2的强烈释放则高度集中在血管末端或分叉处附近,并且与临近血管的直径大小呈现出明显的负相关性。这一直观的成像结果为长期以来“血管内皮细胞可能是炎症期间脑内PGE2主要来源”的假说提供了有力的可视化支持(图4)。

图4 PGE2-1.0探针揭示大脑中炎症和癫痫模型下PGE2动态的显著空间差异
综上所述,该项研究开发了具备高灵敏度、高特异性以及高时空分辨率的新型遗传编码PGE2荧光探针,首次在活体动物中实现了对前列腺素E2释放过程的实时、直观的监测。这一探针工具将为更好理解PGE2在生理与病理条件下的调控机制和生物学功能提供新的助力。
李毓龙为本文通讯作者;北京大学前沿交叉学科研究院博士研究生王蕾和杨旖旎博士为本论文的共同第一作者;北京大学邓飞博士(现美国斯坦福大学博士后)、博士研究生鄢羽岐、王欢博士、博士研究生李柏翰以及万金霞博士对文章作出了重要贡献。该工作得到了科技创新2030-“脑科学与类脑研究”重大项目、国家自然科学基金、国家重点研发计划、北京市科委、生命医学峰基金、新基石科学基金会等多项经费的资助和大力支持。